- 精细化尺度下的城市绿地建设公众参与途径
0评论2023-11-06
- 作为公众参与途径之一的伦敦城市森林计划
0评论2023-11-06
- 作为公众参与途径之一的柏林植树计划
0评论2023-11-06
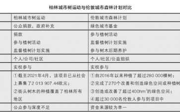
- 柏林与伦敦植树计划的3个对比
0评论2023-11-06
- 对我国城市绿地建设的3个启示
0评论2023-11-06
- 近代南京钟山风景区历史景观资源时空分布与演变研究
0评论2023-11-06
- 南京钟山风景区历史景观资源时间演变特征
0评论2023-11-06
- 近代南京钟山风景区历史景观资源的3个影响因素
0评论2023-11-06
- 成都动物主题公园设计方法探究
0评论2023-11-06
- 成都动物主题公园设计的5个理论研究
0评论2023-11-06
- 成都动物主题公园设计的理论框架在实践中的应用
0评论2023-11-06
- 基于径流路径优化的天津大学景观海绵化改造研究
0评论2023-11-06
- 基于径流路径优化的天津校园景观改造策略
0评论2023-11-06
- 儿童友好型社区户外活动空间研究的3个研究方法
0评论2023-11-06
- 儿童友好型社区户外活动空间研究的3个数据分析
0评论2023-11-06
- 影响儿童户外行为特征与需求的建成环境变量的确立
0评论2023-11-06
- 基于不同人群话语分析的襄阳城市历史景观层
0评论2023-11-05
- 襄阳城市历史景观层积元素概念框架构建
0评论2023-11-05
- 明清襄阳城市历史景观层积机制分析及层积框架建构
0评论2023-11-05
- 基于ESs的城市自然健康效益研究
0评论2023-11-05