庭院景观的公共治理分析——上海浦东城郊村实践
美丽乡村建设是一项需要大笔资金注入的空间治理活动,大都市城郊村的庭院景观整治有着较好的财政支撑,推进相对顺利,一定程度上为跟踪观察和调查研究提供了便利。因此,本研究以上海浦东城郊村的美丽庭院创建为例,探讨私人庭院作为公共景观的治理问题。
4.1地方政府主导的创建政策
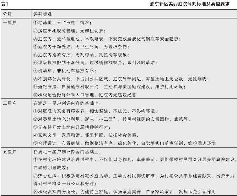
浦东新区于2018年初开始推动美丽庭院建设,以解决村民庭院内外垃圾杂物乱堆、宅前屋后零星土地无序乱种等问题,作为创造生态宜居社区的举措之一。该工作亦是对之前整治违章搭建成果的巩固和常规化管控策略。农委、妇联两部门牵头制定“美丽庭院”标准,发布《浦东新区美丽庭院星级户创评规范》[25],并提供培训和现场指导,组织开展评比活动,提出美丽庭院建设“家庭全参与、队伍全覆盖、村级全推动”的方案,动员各家各户清理整治自家小菜园、小果园、小花园(以下简称为“小三园”)。


对创评规范列出的星级户评判标准进行归纳比较(表1),可见一星户整治目标侧重于整洁有序,是对景观负外部性的规范与控制;三星户增加了对“小三园”的要求,目标侧重于生态优美,是对景观正外部性的支持;五星户则在三星户的基础上增加了积极热心、示范引领等要求,目标侧重于社会活动。评判等级由景观环境逐级关联农户的精神面貌、邻里关系与社区事务参与等,显示出庭院景观的评判标准由物理空间整治向社会空间治理延伸。
4.2组织实施及村民感受
浦东新区H村有户籍家庭1667户,既有独立住宅的围合庭院景观形式,又有排屋住宅将自家宅前屋后权属模糊的闲置地作为庭院景观的开敞形式。村委会于2018年组织创建“达标型”美丽庭院,2019年创建“提升型”和“特色型”美丽庭院,共动员1109户家庭自愿申报参评。由村干部和村民志愿者宣传与引导,依托《村民自治章程》,以及村规民约中关于文明、生态等的约定,按照浦东新区美丽庭院星级户标准和镇政府制定的评选工作指南开展创建工作,并在创建完成后继续进行长效监督管理。通过创建整改,庭院景观风貌明显提升,村民垃圾堆放等不良习惯得以改善,创建过程中树立起50余位积极分子和模范带头人。

研究团队就庭院景观公共性的认知,以线上与线下2种方式对村民进行了问卷调查(表2)。线上问卷以上班族和年轻人为主,线下问卷在H村多个地点、多个时段发放,并结合问卷进行访谈,覆盖到不使用手机的老年人。共计回收有效问卷214份。问卷与访谈结果显示,认知问题主要集中在3个方面:
1)大部分村民能够理解自家庭院景观对全村公共环境存在影响,但认为既然是政府的创建工作,应该由政府提供一定经济支持以购买花草和养护用料等;
2)对于“小三园”的植物颜色、层次等景观效果的要求,感觉过于严苛、操作复杂;
3)处于大都市城郊的村民生活节奏日益城市化,生活、居住和社交空间日益分离,部分村民的生活重心逐渐转向城市,对庭院景观美化这类公共事务缺乏主动性和热忱。
4.3基于公共性的治理分析
从浦东新区的美丽庭院创评规范等政策可见,决策者对庭院景观的公共性,从景观环境效果,到由之体现的乡风民貌,以及其所带动的社会交往和活动,认知较为全面而明确,并借助对庭院景观这个联系公私、内外的环境要素的治理,促进乡村社区交往,激活内生动力,以推动乡村基层的自组织管理。
村民认为创建是政府的工作,希望政府提供经济支持,尽管有客观经济条件原因,但也体现出村民并没有真正意识到个体对集体环境应承担责任,也并没有真正理解自家的景观具有社区公共性,因此在创建过程的各环节中表现出对政府组织和支持的依赖。村级组织在政府强劲的行政任务推动和财政资源注入下,迅速投入美丽庭院的对标创建工作,以村集体角色监管私人庭院的公共景观化改造,衔接或是说模糊了公与私的界限,使创建工作得以推进和落实。
政府制定标准强势干预,村民主动性和责任感弱化,集中反映出对庭院景观公共性认知的不足和“共治”保障手段的缺乏[26]。政府的行政强势与村民的行政依赖相互推涨,导致乡村庭院景观呈现过度标准化、展示化的结果。对此,政府在实践中需首先理解庭院的私有属性和庭院景观的公共性,同时发现和依靠乡村社区能人的力量,带动和引导村民参与,尊重村民意愿并发挥村民能动性,共同讨论制定美丽庭院创建标准与规则,明确各自的责任权利;乡村社区则需基于对规则的认同,将其纳入乡约共同遵守。如此,既有助于调动村民参与创建的积极性,逐步增强村民自组织能力,培育社区认同感,又能让庭院景观呈现更理想的多样性和乡村生活气息。
5结语
庭院景观具有公共领域特征,除在视觉景观效果上可被众人感知,更重要的是与社区活动和社区认同的营造相关联。美丽庭院政策的实施,是一个将私人庭院公共景观化的过程,其目标既包含庭院景观的美化提升,又包含社会交往和社区认同的构建,从而在物理空间和社会空间双重层面建设宜居社区。
乡村庭院景观的公共治理与宜居社区建设,应从宣传认知、政策引导和法规管理3个层面推进。
1)宣传认知层面,各方对庭院景观公共性的充分认知,一方面有助于调动村民的积极性,发挥村民的主体性作用,为社区参与奠定身份认同基础;另一方面可约束政府的过度干预,发挥政府的协调和保障作用。
2)政策引导层面,重点在于政策资源导向和共治环境培育,除政府项目资金和庭院建设标准供给外,还应激励社区能人带头示范,支持乡村社区规划师、NGO组织等专业的第三方介入,从而以乡村社区自组织的形式深入推进美丽乡村建设,保障宜居社区的可持续性。
3)法规管理层面,从物权法和庭院景观公共性双重角度制定乡村庭院景观管理条例或办法,推动乡村宜居社区建设。
本研究未将H村租户纳入讨论范畴,一方面,案例中租户未被列入参评户;另一方面,案例所在的城乡过渡地带是外地人口进入城市的临时落脚地,租户类型和管理问题过于复杂,需做专门探讨。本文采用的景观公共性视角,为后续租户的庭院景观治理提供了理论切入点。


