认知症老人对康复花园的需求与设计原则
1.1认知症老人对康复花园的需求
针对认知症老人的疗愈性环境通常从2个维度发挥作用:一方面是通过环境的支持尽可能补偿老年人逐渐降低的认知能力;另一方面是鼓励老年人通过各种活动保存尚存的身体活动能力与认知能力[22]。
认知症老人的认知能力缺损情况较为复杂,对康复花园的设计提出了较高的要求。总体而言,认知症主要表现为记忆力衰退,对时间、地点、人物辨认困难,注意力、执行能力下降,以及控制冲动的能力减退等[23]31-37。因此,相比于一般的康复花园,认知症康复花园尤为需要保障空间的可识别性和安全性,以促进认知症老人自主使用户外空间。
例如,为补偿认知症老人空间定向能力的下降,康复花园空间布局需要尽可能简单、清晰,室外空间出入口应具有良好的可视性、可达性,以最大限度地降低老年人使用室外空间活动的认知要求,并使照护人员可以从室内监护认知症老人的户外活动,提升认知症老人的安心感与对环境的掌控感。认知症病因多样,如阿尔茨海默病、血管性认知症、路易体认知症等,不同类型认知症人士的脑部神经受损部位不同,认知能力缺损的表现也不同。
同时,由于认知症是退行性疾病,不同病程阶段下的症状类型、程度和残存机能也有所不同。而不同类型、阶段的认知症老人通常居住在同一设施或照料单元中,因此这就要求认知症康复花园的设计具有包容性,以应对老年人不同类型和程度的认知能力衰退。
例如,为补偿认知症老人空间定向能力的下降,康复花园空间布局需要尽可能简单、清晰,室外空间出入口应具有良好的可视性、可达性,以最大限度地降低老年人使用室外空间活动的认知要求,并使照护人员可以从室内监护认知症老人的户外活动,提升认知症老人的安心感与对环境的掌控感。认知症病因多样,如阿尔茨海默病、血管性认知症、路易体认知症等,不同类型认知症人士的脑部神经受损部位不同,认知能力缺损的表现也不同。
同时,由于认知症是退行性疾病,不同病程阶段下的症状类型、程度和残存机能也有所不同。而不同类型、阶段的认知症老人通常居住在同一设施或照料单元中,因此这就要求认知症康复花园的设计具有包容性,以应对老年人不同类型和程度的认知能力衰退。
康复花园也需要帮助认知症老人保持尚存的认知能力。认知症老人的杏仁体功能通常保持完好,使其能够保留较好的情感感知与表达能力。同时,认知症老人通常保有较好的长期记忆(包括对人生事件、环境、感官刺激的记忆)、机体程序性记忆,能够帮助老年人追溯往事、保持习惯与爱好[23]13。因此,认知症康复花园空间需要支持老年人在户外环境中开展各类活动,以提升其信心、兴趣及生活品质,从而保存尚存的能力。例如,通过熟悉的植物种类促进老年人回忆往事,设置种植槽鼓励有兴趣的老年人开展园艺活动,以及为晾衣、喂食禽鸟、打扫庭院等活动提供设施。
1.2认知症康复花园设计原则


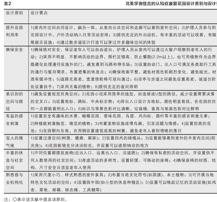
20世纪90年代起,多位北美认知症疗愈环境研究者基于设计实践、案例研究与实证研究,相继提出了认知症康复花园的设计要点与原则。本研究选取其中具有代表性的6篇文献进行梳理[12][13]148-164[14,24-26],这些设计要点可进一步概括为如下7个原则:提升花园利用率、确保安全、易识别的空间与路径、有益的感官刺激、宜人的微气候、丰富的休息与社交空间、熟悉感与去机构化(表2)。
通过对设计要点的梳理发现,尽管不同时期不同学者提出的设计要点有一定差异,但总体趋向一致,说明美国在认知症康复花园建设方面已取得较多共识。在本文所分析的12所照料设施中,这7个原则也均以不同的设计手法与形式体现。
通过对设计要点的梳理发现,尽管不同时期不同学者提出的设计要点有一定差异,但总体趋向一致,说明美国在认知症康复花园建设方面已取得较多共识。在本文所分析的12所照料设施中,这7个原则也均以不同的设计手法与形式体现。
2美国认知症照料设施康复花园场地布局
不同类型与规模的认知症照料设施康复花园的布局方式有所不同。如前所述,认知症照料设施主要可分为2类:专门认知症照料设施与附设于大型照料设施的认知症照料单元。

从表1中可以看出,调研的12所照料设施中,2类设施各占6所。

从表1中可以看出,调研的12所照料设施中,2类设施各占6所。
其中,专门认知症照料设施通常规模较大(26~90床,平均65床),认知症照料单元则规模较小(11~31床,平均19床)。从康复花园床均面积来看,尽管认知症照料单元的康复花园总面积较小,但其床均面积与专门认知症照料设施接近,约为18m2。
认知症照料单元或专门认知症照料设施在规模与占地空间上存在较大差异,使得康复花园的场地布局有所不同。表3总结了案例中4类不同建筑平面形式对应的康复花园场地布局,并分析了不同布局下花园空间的优势与不足。
2.1认知症照料单元康复花园布局


认知症照料单元的床位数量通常在设施总床位中占比较小,所拥有的空间资源也较为有限。尽管如此,调研中所有的认知症照料单元均位于建筑首层,以设置便于老年人到达、使用的康复花园。照料单元建筑平面多采用回形,使中部围合形成小型内院(图1、2)。也有一些单元采用L形建筑平面形成半围合感,再配合围墙、栅栏等元素围合成安全的花园。由于面积有限,这类单元附设的康复花园布置通常较为简单,仅设有休息座椅、园艺花箱、循环步道等。
2.2专门认知症照料设施康复花园布局


专门认知症照料设施一般床位数较多,空间资源也较为充裕。其中,部分设施采用小单元组合的空间模式,每个单元分别设置内院,其康复花园布局形式与认知症照料单元类似(图3、4)。另有部分设施没有细分单元,而是充分利用大的建筑体量围合出广阔的花园,布置丰富的植被与活动空间(图5、6)。