海岸带景观研究热点主题及发展趋势
1研究热点主题分类

Citespace语义分析结果表明,相关英文文献可大致归纳为两级主题分类(图2)。一级分类包括生态保护类、规划设计管理类、模型与方法③研究类3类:生态保护类分为灾害防治、景观生态格局和生态保护与管理3类;规划设计管理类分为城市发展、景观特征与景观感知2类;模型与方法研究无二级分类;共计6个二级主题。在发文量上,灾害防治与生态保护类研究最为充分,约占相关文献总量的29.3%;其次为城市发展类(占比约20.7%)、生态保护与管理类(占比约19.5%)、景观生态格局类(占比约13.4%)研究;目前,景观特征与景观感知方向的探索尚不充分,仅占总量的9.8%左右;此外,模型与方法类研究约占相关文献总量的7.3%。
中文文献分析结果同样显示出明显的两级主题分类。一级分类包括生态保护发展、规划设计管理以及模型与方法③研究3类。二级分类共12类:景观生态、灾害防治、海岸带管理、景观特征与感知品质、公共空间、滨海旅游与风景资源、沿海城市发展、设计与策略、陆海统筹、海岸带文化、景观资源评价与保护。
从发文量上看:已有研究多集中在灾害防治(占比约14%)、景观生态(占比约13%)、景观特征与感知品质(占比约12%)等方向;其次为沿海城市发展(占比约10%)、景观资源评价与保护(占比约7%)等;现状研究体系中,对陆海统筹(占比约5%)、海岸带文化(占比约4%)、公共空间(占比约3%)等方向的研究则相对较少(图3)
从发文量上看:已有研究多集中在灾害防治(占比约14%)、景观生态(占比约13%)、景观特征与感知品质(占比约12%)等方向;其次为沿海城市发展(占比约10%)、景观资源评价与保护(占比约7%)等;现状研究体系中,对陆海统筹(占比约5%)、海岸带文化(占比约4%)、公共空间(占比约3%)等方向的研究则相对较少(图3)
2国内外海岸带景观研究发展趋势
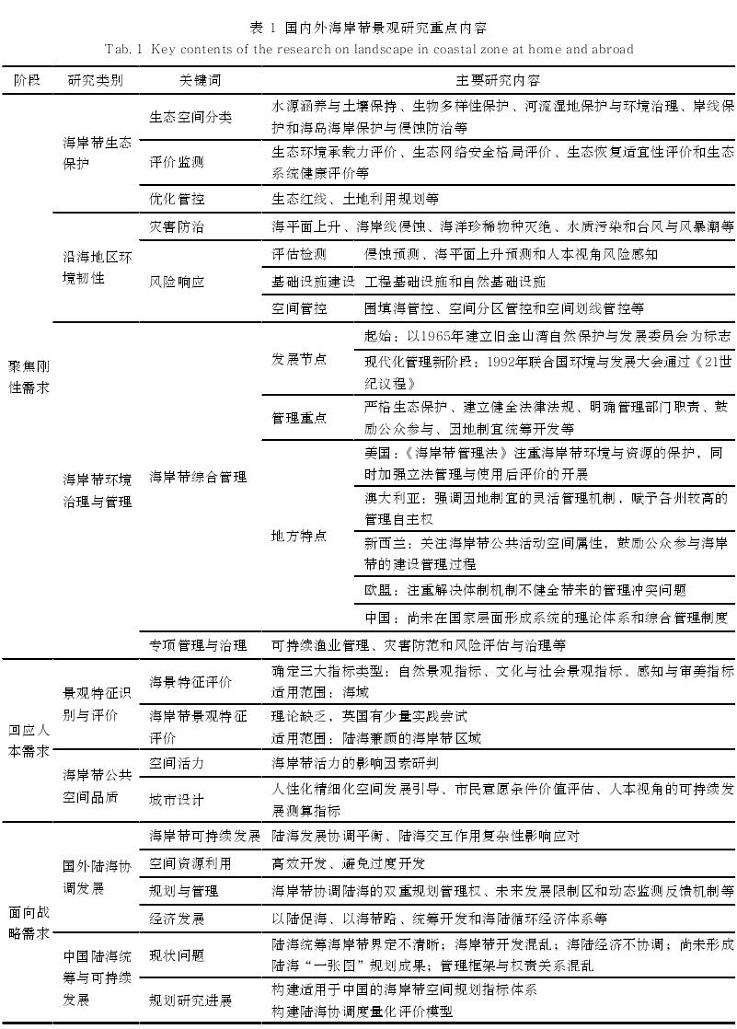
虽然国内海岸带景观研究起步较晚,现状发展略有滞后,但整体上经历了与国外海岸带景观研究相似的发展历程,均从对土地利用、生物多样性保护、应对气候变化等生态保护刚性需求的探索,转向对海岸带地区的城市化发展、景观风貌保护、空间品质优化等人本需求的有效回应。
整体上,国内外相关研究呈现出3个较为明显的变化趋势:
1)海岸带韧性、生态格局和保护管理研究在20世纪80年代就已成为研究热点且稳步发展,是海岸带景观领域长期的核心研究议题,已形成良好的理论和实践基础;
2)随着人本主义思潮的发展,海岸带景观风貌保护和空间品质优化成为新兴热点,但目前多以理论成果为主,仅有少数国家尝试将相关成果纳入规划管理实践;

3)2012年后,国内以陆海统筹思想引领的国土空间规划为代表的研究文献数量集中爆发增长,迅速丰富了国内外海岸带可持续发展研究体系,但目前仍处于起步阶段,尚未形成统一、完整的理论研究框架(表1)。



