方案考述
3.1李華生平


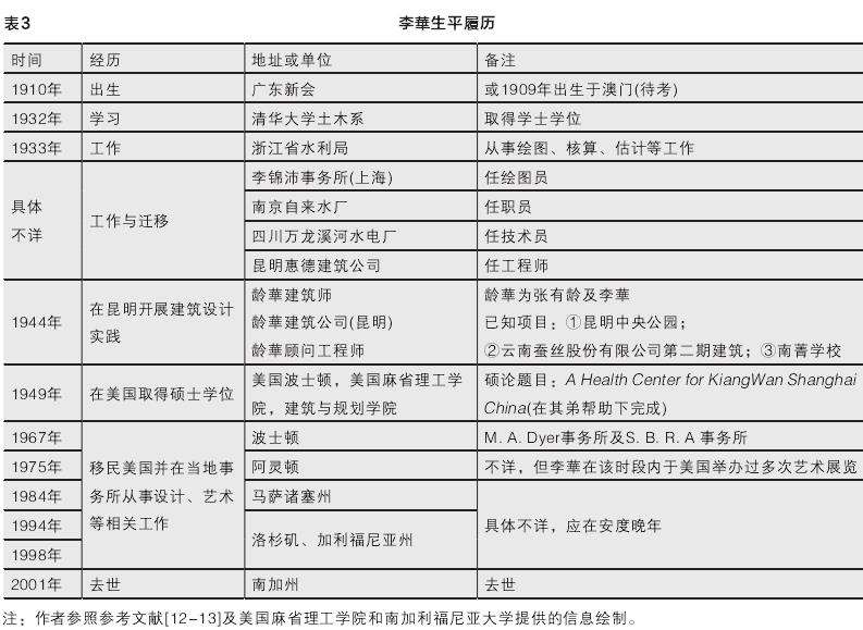
为更好地理解李華的方案及影响其设计的因素,笔者梳理了其生平(表3)。
1932年,李華毕业后前往浙江省水利局参与了钱塘江大桥的绘图等工作,随后,他前往李锦沛事务所工作。李锦沛主持设计过大量的公共建筑,如中山陵、广州中山纪念堂(均为接替吕彦直)、教会建筑、学校、剧院、银行等,并于1936年当选了中国建筑师学会主席[11]。在该事务所的经历或为李華打下了良好的公建设计基础,使得李華能够熟练地应对公共建筑的设计,动荡时期李華在昆明设计的南箐学校也使其在云南具有了一定的声望。
此外,李華应受到了李锦沛早期设计风格的影响,详见后文。另,笔者推测李華后期前往美国麻省理工学院留学或也与李锦沛的教育经历有关(李锦沛亦曾在麻省理工学习建筑)。
3.2首奖方案评析
3.2.1设计风格
出于篇幅原因,本文仅对李華获得首奖的1B方案展开分析。


该方案以水墨渲染进行图面表达,技法与风格均偏学院派。在总平面上,其采用了中轴线对称的规则式构图,景观要素及建筑均分布于中轴线上(图5),植物以等距行列式分布,绿地多以直线进行划分。此外,该方案景观元素丰富且纪念性更强,长条形喷水池及铜像等西式园林景观要素在其他应征方案中并未出现,而其入口的三洞山门和临登石阶都可以在传统的中国纪念性空间中找到对应。
立面上,为了符合招标书中“发扬我固有建筑艺术及表彰时代精神”的要求,李華采用了同吕彦直在中山陵中的设计手法——以传统装饰为母题[14]。除中式歇山屋顶、斗拱和石台基外,他还在立面上大胆引入了白石弧形阳台作为门厅,并设置了竖向弧形长窗,整个立面色彩也以白色(石材)为主,这些西式元素的引入打破了传统中式风格的严肃(图4、6)。
李華的设计风格与近代中西合璧的设计思潮有关,但应也受到了李锦沛早期“中式折中”风格的影响。相比其他应征方案,李華更好地将传统元素以现代的形式与材料进行了呈现,这与李锦沛早期建筑设计手法相似[15]。总之,李華在设计风格上较好地结合了中西方建筑的优点,发扬了固有建筑艺术,又彰显了时代精神。
经分析发现,其正立面半侧外轮廓矩形高宽比约为5:3,附属建筑的高宽比约为3:2(图6),这2种比例在西方古典建筑中较为常见。李華受到了传统学院派几何构图的影响并在方案中试图将传统建筑与西方古典构图比例融合,这也是该方案具有舒适美感的重要原因之一。
3.2.2符号移情——飞机与酒杯


据考,李華夺得首奖是因将飞虎队的飞机融进了设计中并得到了政府的认可,成为展览中大家最为喜闻乐见的方案②,根据图纸可看出其方案总平中主体建筑的轮廓也确与飞机相似(图7-a)。
后续,该构图又被云南民众解读为双杯庆胜利(图7-a橙色部分,像西式高脚杯托着中式酒杯)②。他是否有意为之现无法考证,但可推测其应受到了现代建筑运动思潮中流线式建筑风格加功能主义的影响。此外,同期在“航空救国”理念下国内存在着大批“飞机楼”,尤其是同期的上海,而该时期李華正在上海从事建筑设计工作。
后续,该构图又被云南民众解读为双杯庆胜利(图7-a橙色部分,像西式高脚杯托着中式酒杯)②。他是否有意为之现无法考证,但可推测其应受到了现代建筑运动思潮中流线式建筑风格加功能主义的影响。此外,同期在“航空救国”理念下国内存在着大批“飞机楼”,尤其是同期的上海,而该时期李華正在上海从事建筑设计工作。
大众将对抗战胜利的期盼移情于该公园中,集体构建出了一种象征性的联想——对飞虎队的纪念性表彰,飞机符号也从“设计图纸-施工图纸-建成”全周期保留(图7),体现了时代对于以建筑为媒介的象征性形象的需求。


