青年友好视角下的北美城市公园评价方法研究进展
在城市高质量发展的时代背景下,青年友好型绿色空间的营建是促进青年身心健康和社会交往的重要手段,国内这方面的研究尚处于起步阶段。在广泛梳理和总结国内外相关文献研究的基础上,发现以美国、加拿大为代表的北美国家在青年友好视角下城市公园评价方面已经积累相对成熟的理论实践经验。基于北美青年友好视角下的公园评价方法按照评价主体的差异,分成公园评价型以及使用者评价型。
从方法简介、评价流程、指标要素、信度效度4个方面对其研究进展进行解读分析。结合我国青年友好的建设态势,从指标导向、参与导向、监测导向3个维度对青年友好视角下公园评价方法的构建提出相应的技术建议与行动参考,以期推动我国青年友好型城市的协同营造。
从方法简介、评价流程、指标要素、信度效度4个方面对其研究进展进行解读分析。结合我国青年友好的建设态势,从指标导向、参与导向、监测导向3个维度对青年友好视角下公园评价方法的构建提出相应的技术建议与行动参考,以期推动我国青年友好型城市的协同营造。
我国《中长期青年发展规划(2016-2025年)》把青年群体年龄界定在14至35周岁,至2018年我国青年人口达到4.15亿人,占总人口30%[1]。同时,我国城市进入内涵式发展阶段,社会空间建设向“精细化”转型,广泛的“人口”概念开始转为具体的“人群”概念[2]。关于青年群体和城市发展之间的议题也逐渐成为各方关注的重点,越来越多的城市将支持“青年友好”的政策措施作为城市发展的核心指标[3]。
以公园为主要形式的绿色空间是提高城市人居环境质量的重要资产,公园对于青年活动空间的供应呈现出较大的不足与不均[4]。相较于老人、儿童等弱势群体,基于青年群体使用的城市公园研究和讨论缺少重视。本文通过对国外青年友好视角下的公园评价方法进行解读和对比研究,旨在为我国相关评价提供技术建议与行动参考。
1“青年友好”与公园评价
1.1“青年友好”概念的内涵与实践
“青年友好”的概念来自于青年友好城市(Youth-friendlyCities),也叫做青年发展型城市、青春城市、年轻城市,是西方国家在吸纳青年人才提高城市竞争力的迫切需求、城市规划思想的后现代转向、联合国等国际组织的积极推动等时代背景下提出的[5]。其希望在城市发展的全领域、全过程和全空间中都能够充分有效地吸纳青年的视角、利益和需求,不断提升城市对青年的吸纳力、吸引力和承载力,不断增强青年发展的外部溢出对城市的贡献力、创新力和创造力,从而实现青年发展与城市发展的有机融合和良性互动[6]。


1995年,由联合国通过的第一份关于青年政策的全球性纲领文件《到2000年及其后世界青年行动纲领》,提出10个青年优先发展领域,其中公园等绿色空间的营建对“健康、环境、休闲活动”领域具有重要的支持作用[7]。1998年,联合国牵头的“世界青年事务部长级会议”通过的《关于青年政策与方案的里斯本宣言》,明确公园、广场等公共空间的针对性设计对解决青年群体的差异性需求以及弱势青年群体公平问题发挥的重要作用[8]。
2010年联合国人居署组建“城市青年研究网络”(UrbanYouthResearchNetwork),并出版《城市青年状况报告》《城市青年世界城市论坛对话》等刊物讨论关于青年群体与建成环境间的前沿研究。2018年《青年2030:联合国青年战略》的发表,明确学校、公园等公共场所的建设对年轻人获得优质教育和健康服务领域具有重要支撑作用[9]。
2010年联合国人居署组建“城市青年研究网络”(UrbanYouthResearchNetwork),并出版《城市青年状况报告》《城市青年世界城市论坛对话》等刊物讨论关于青年群体与建成环境间的前沿研究。2018年《青年2030:联合国青年战略》的发表,明确学校、公园等公共场所的建设对年轻人获得优质教育和健康服务领域具有重要支撑作用[9]。
随着全球社会经济的快速发展,城市规划从追求空间的一致性转向建立以差异性为基础的城市空间,城市与青年群体间的关系探讨成了城市发展研究的重要议题,很多发达国家城市都制定相关法规战略来推动其青年友好城市的建设。美国[10]、加拿大[11]、东盟[5]等国家和地区组织也开发相应的指标体系来评价其城市的青年友好程度(表1),这些指标体系都强调以公园为主的公共空间建设对城市提升青年友好程度具有重要的影响价值。
就国内层面而言,近200位上海世博会、北京奥运会、广州亚运会青年志愿者于2010年联合发布《海宝宣言》,首先提出建设我国“青年友好城市”的倡导。2017年,我国颁布首个国家层面的青年政策纲领《中长期青年发展规划(2016-2025年)》,针对健康、教育等10个领域问题提出具体发展目标,为地区层面制定完善青年政策提供了价值遵循。
2022年我国颁布第一部关于青年的白皮书《新时代的中国青年》,进一步强调青年群体在国家发展和民族振兴中起到的关键作用。地区层面上,深圳市2017年在全国率先提出建设“青年发展型城市”的构想后,南通、武汉、成都、西安等城市也相继制定青年友好城市发展的相关策略[12]。截至目前,各省级青年发展规划全部出台,省、市、县三级青年联系会议机制普遍覆盖,“青年友好”的制度效能正在生成[13]。但目前相关政策主要还集中于青年就业、住房、医疗等话题,对于青年友好视角下城市绿色空间的相关政策制定和指标建议讨论还略有不足。
2022年我国颁布第一部关于青年的白皮书《新时代的中国青年》,进一步强调青年群体在国家发展和民族振兴中起到的关键作用。地区层面上,深圳市2017年在全国率先提出建设“青年发展型城市”的构想后,南通、武汉、成都、西安等城市也相继制定青年友好城市发展的相关策略[12]。截至目前,各省级青年发展规划全部出台,省、市、县三级青年联系会议机制普遍覆盖,“青年友好”的制度效能正在生成[13]。但目前相关政策主要还集中于青年就业、住房、医疗等话题,对于青年友好视角下城市绿色空间的相关政策制定和指标建议讨论还略有不足。

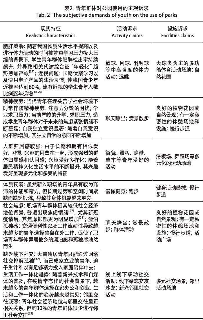
1.2青年群体对公园使用的主观诉求
由于青年的身体机能和心理特征处于儿童向成年人过渡的阶段,相较于老年人和其他成人群体,其身心健康及社会适应方面相对具有一定的脆弱性,总体表现为代际认同感强烈、代内分化显著的鲜明特征[14],因此青年对于公园物质环境以及社会环境的诉求都具有显著的差异性[15]。青年健康作为衡量“青年友好”程度的核心要素,依据其在社会环境中所属的不同社会身份,可将青年细分为14~20岁学生青年群体和21~35岁职场青年群体两种类型,针对青年群体的主观诉求,分别从生理健康、心理健康以及社会交往[16]三个维度对公园使用展开探讨(表2)
1.3青年友好视角下的公园研究趋势
为全面了解青年友好视角下的公园的相关研究现状,研究将知网以及WebofScience(WoS)的核心数据库作为数据来源,围绕“青年”和“公园”两个关键领域,检索、整理出2000年1月至2020年12月间发表的国际相关文献期刊623篇(检索式为:TS=(youth*ORadolescent*ORstudent*ORchild*ORteenager*)ANDTS=(parkORgreenspaceORopenspaceORbuiltenvironment)),国内文献75篇(检索式为:(SU=‘青年’+‘青少年’+‘年轻人’+‘学生’)AND(SU=‘公园’+‘绿地’+‘绿色空间’+‘开放空间’+‘建成环境’))。并采用可视化软件CiteSpace,分析文献发表数量年度趋势(图1)及文献关键词共现网络(图2,图3),对比讨论其研究热点趋势。

从研究热点趋势来看,以公园为主的建成环境对青年健康效益(肥胖、体力活动、超重等)的影响仍是国内外的研究重点。国外相关研究在2009年以后开始得到重视,并逐年增加,主要侧重于青年整体,从青年行为特征及活动需求出发,涉及建成环境、公共空间、植物配置等多个维度,并聚焦于少数族裔、残障、低收入等弱势青年群体在使用公园中的供需关系、包容性、公平性等方面。
国内研究则尚处于起步阶段,相关讨论近年来逐步增加,对象侧重于学生、上班族、青年租客等部分青年群体,主要从游憩空间及景观设计等中微观层面,探讨青年对公园的景观偏好、美学评价、满意度等。
近年来,在国家政策推动下,相关领域的研究也逐渐开展,但因不同学科(预防医学、环境心理学、体育学等)的切入点不同而呈碎片化发展趋势,且鲜有文章从风景园林学科视角对相关理论与研究进行详细的梳理与阐述。
如何理解和透析青年使用诉求,并进行有效的评价测度,是改善公园建成环境以促进其有效使用的基础。本文基于青年友好的理念,对比讨论国外公园综合评价方法,理解相关工具的价值,可以帮助我国学者深化相关研究和实践。

