摘要:高校课程思政建设受到党和国家高度重视。以“设施农业实验技术”实践教学为例,结合实践教学安排特点,基于守正创新能力培养,深入挖掘实验过程中涉及的思政元素,探索课程思政融入各种途径,优化课程思政考核方法等,结合设施行业内相关成功案例分析,开展实验分组讨论学习,拓宽学生的专业视野;创新拓展学习方式,鼓励学生运用所学专业知识大胆创新,培养学生在基础操作实践中提高创新能力。研究表明,案例式教学可以增强设施农业文化自信,弘扬和传承民族劳动美,厚植学生知农、爱农和强农的爱国情怀,为设施农业培养出守正创新的专业人才。
要用高校课程以专业课和实践课为主导,充分发挥专业的优势,深化不同学科专业的育人深度和广度,充分激活隐性思政教育“润物细无声”的巨大作用,贯彻落实“全员育人,全程育人、全方位育人”的育人理念。将“设施农业文化自信”“绿色低碳农业”“勇于探索的科学精神”等思政元素与专业实践知识融为一体,并紧扣北方寒地特色,弘扬和传承民族劳动美,通过实践教学厚植学生知农、爱农和强农的“三农”情怀,为培养农业农村现代化建设人才和推进乡村振兴战略提供重要支撑。
近年来,随着发达国家设施农业成效的显现,越来越多国家意识到发展设施农业的必要性,积极结合各国的实际情况,开发和引进设施农业新技术,扩大设施农业规模。如美国、荷兰、以色列、日本等一些发达国家设施农业开始进入工厂化生产,开发并形成了一套包含品种选育、环境调控、水肥管理等在内的技术和设备体系,所以在国外多数院校特别重视实践动手能力的培养。与一些发达国家相比,我国还存在着设施农业装备落后、机械化和产业化水平低、农产品安全性和生态环境问题日益突出、科研成果不能满足生产需求等问题[4]。我国的设施农业已经从完全依赖进口到全面国产化,并向第三世界国家出口,同时也成为发达国家温室的重要加工和生产基地。因此,为行业培养科研素质好、三观正和实践创新能力强的专业人才尤为重要。
实践教学是以小组为单位完成各个项目的形式,学生通过查阅文献、内容设计、动手实践,完成动手和创新的能力培养。与理论教学相比,实验课更具实用性与创新性,在加强学生创新思维、素质教育及能力培养方面起着不可替代的作用[3]。“设施农业实验技术”是设施农业与科学专业的主要实验类必修课程之一,结合实践教学特点,深入挖掘实验过程中涉及的思政元素,探索课程思政适宜的切入点,简便易行、可操作性强,潜移默化地将思政元素全面渗透、融入了整个实践教学过程中,为培养文化自信、守正创新、具有工匠精神的专业人才奠定基础。因此,“设施农业实验技术”力争将课程思政与实验教学内容深度融合,真正实现三全育人,做到传承文化精华,弘扬科学家精神,涵养优良学风,营造创新氛围,培养造就大批德才兼备的高素质创新人才。
1课程思政融入途径摸索
基于“守正创新”能力培养,全程“思政融入”,整合重构实验课内容体系;基于课程思政进行“设施农业实验技术”实践教学改革,主要从思政课程内容设计、课程思政融入途径摸索、课程思政考核及优化3个方面着手。分2个学期研究“设施农业实验技术I”和“设施农业实验技术Ⅱ”2门实验课与课程思政融合途径和方法,结合北方设施农业的特色,推进劳动教育;鼓励学生不断打牢理论基础,并在实践中不断创新,培养爱动手、乐创新的设施农业专业人才。


结合“设施农业实验技术”实验课内容、实验教学大纲以及农业人才培养目标,每个实验项目以问题为导向,寻找课程思政切入点,设计合适的思政内容。比如,对“不同类型温室内温度监测”实验项目采用“案例式教学”,结合西北农林科技大学李建明团队设施环境监测先进方法,让大家熟悉行业前沿,增加专业自信。通过实践教学全程“思政融入”,整合重构实验内容体系和教学大纲。实践教学不断优化实验内容,改善实验效果,强化技能训练,加强基础研究,突出原创,鼓励自由探索,激发创新活力。按照实验教学内容分为基础实验项目、应用实践项目和创新拓展项目3个阶段循序推进,通过阶段式实验教学,从而形成了逐层深入、打牢专业知识基础、注重实践能力培养、提升创新意识的专业实践教学培养体系[6]。
2课程思政内容设计
课程思政与实践教学融合是贯彻落实立德树人的教育根本任务的重要手段。教师在教学过程中深入发掘和提炼课程自身蕴含的思政元素,有助于实现思政和德育教育的目标。在这个过程中,一是做好学生的价值引领,通过党的政策宣传以及社会舆论引导、自我教育等方式,增强学生对党和国家的政治、思想和情感认同,坚定学生的理想信念,帮助学生树立正确的价值方向。二是塑造学生高尚道德情操和健全人格,作为新时代涉农人,把尊重自然、顺应自然、守护自然刻在内心深处。三是传承和弘扬中华优秀传统文化,挖掘整理与课程相关的业内领军人物,整理教学思政案例,将其作为教育题材,激发学生的传承专业精髓和崇尚科学的精神。四是在实践中引导学生理解职业精神,培养学生爱岗敬业、精益求精的工匠精神。因此,探索出适合设施农业专业实验课融入课程思政的实践教学途径,构建实践教学新模式[7],是培养设施农业现代化人才的关键环节。
采用分组教学方法,培养学生的团结协作能力。实践内容按照基础实验项目、应用实践项目和创新拓展项目教学,通过文献检索设计基础实验项目,采用调查法整理设施行业内相关成功案例,开展应用实验项目,增强学生的专业自信;创新拓展项目教学,鼓励学生运用所学专业知识大胆创新,培养学生在实践操作基础上提高理论创新能力。
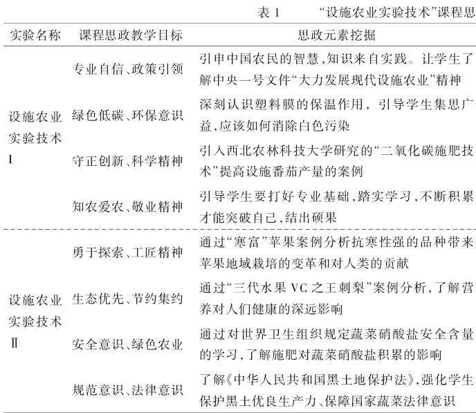
3“设施农业实验技术”课程思政教学典型案例
案例主题:二氧化碳气体施肥技术的应用。结合实验项目:设施气体环境日变化规律。
案例教学意义:通过西北农林科技大学的“二氧化碳施肥技术”,明确科技创新的重要性,激发学生内在动力。
教学目标:通过这项高新技术帮助学生理解设施环境气体施肥的重要性;能力目标为让学生熟悉设施内二氧化碳的测定方法和补充二氧化碳的方法;思政目标为增强学生专业自信,激发学生守正创新的科学探索精神。
教学内容:温室内通风时间及方式测定;温室内风速及风向变化规律及特点;温室内二氧化碳变化规律及特点。
教学设计思路:教师要总结课前查阅文献预习内容,引出温室内通风时间及方式方法;以西北农林科技大学的“二氧化碳施肥技术”为例,讲解温室内二氧化碳变化规律及特点;提出合理的二氧化碳施肥方法,并让学生分组讨论,二氧化碳施肥对设施蔬菜生产的显著影响。
案例概括描述:西北农林科技大学的“二氧化碳施肥技术”提高设施番茄的产量和品质。二氧化碳施肥使设施番茄产量显著提升,在设施栽培管理中属于新技术,为设施蔬菜提高产量提供新途径,让学生深刻理解科技创新的重要性。
4课程思政教学实施
4.1整理课程思政元素相关教学案例
找准课程中所蕴含的思政元素,然后利用恰当的方式将这些思政元素融合,在专业课程理论和实践教学中,实现将价值塑造、知识传授和能力培养三者融为一体的实践教学考核模式。挖掘本实验课程中所蕴含的思政元素,如2020年的教学大纲已经加入了西北农林科技大学的“二氧化碳施肥技术”、中央一号文件“大力发展现代设施农业”精神,并将在后续课程思政改革教学中不断完善。
4.2教学大纲的修订完善
教学大纲是教师进行教学的主要依据。在两轮课程思政试行之后,教师根据授课情况,对教学大纲进行了修订,以OBE理念明确实验达成目标,加入“设施农业文化自信”“绿色低碳农业”“守正创新、勇于探索的科学精神”等思政目标与教学大纲整合,完善实验思政目标和能力培养目标。
4.3课程思政的考核评价
课程思政考核要求多样化,满足OBE实验教学大纲的目标达成度分析,采用阶段考核和结课考核两部分相结合。阶段考核在实践教学考核中占主导地位,在每个项目进行时分小组展示实验中方法创新和阅读文献心得,小组间共同讨论互评打分,结课考核在实验课程全部结束后进行,以实验报告的形式呈现。阶段考核方式包括实验方法共享交流,实验中问题解决、实验成果展示、实验数据互评分析等,考查学生掌握专业技能知识的程度,同时以思政元素为导向培养学生独立学习与专业创新的能力。
5结语
“设施农业实验技术”是设施农业科学与工程专业实践教学的核心课程,包括设施作物栽培品质测定和设施作物生长环境监测2个方面,具有专业技术性强、实践动手操作机会多、与生产实践结合紧密等特点,是培养学生专业素养及创新能力的主要实验课之一。在设施农业快速发展的今天,创新人才培养是设施农业快速发展的核心问题。作为未来的设施工程建设者,在具备专业知识同时还要有一丝不苟的工匠精神、悯农惜农的敬业精神和谦逊豁达的团结协作的能力[8]。因此,课程思政与实践教学的深度融合具有深远意义。本项目在“传承精华,守正创新”的大思政发展理念指导下,围绕培养德才兼备的设施农业创新人才的专业目标,深挖设施农业实验技术课程的思政元素,为设施农业培养出既胸怀天下又脚踏实地,既敢想敢为又善作善成,立志做有理想、敢担当、能吃苦、肯奋斗的新时代好青年。









