南京市口袋公园常见植物及景观设计要点
摘要:近年来,南京市以城市更新为契机,充分挖掘绿地绿化潜力,采用“见缝插绿”的方法,将城市边角零星地打造成集便利性、功能性、娱乐性为一体的“口袋公园”,既能最大限度为市民打造更多休闲运动空间,又能美化城市形象及提升城市功能品质。基于此,分析了南京市自然概况和口袋公园建设常见植物,阐述了口袋公园建设原则,并从提升景观设计的功能性、丰富城市文化内涵设计、营造多样化的植物景观、融入“海绵城市”设计理念4个方面,论述了口袋公园景观设计要点,以期打造更多的口袋公园精品,为市民群众提供运动、赏景、休闲的好去处。
口袋公园是指充分利用城市中的边角地、零碎地、闲置地,采用“见缝插针”的方式,打造成具有一定功能性的城市微空间,如游憩、娱乐、交流及文化展示等,起到增加城市绿化覆盖率的作用,同时,能解决城市中心城区绿地分布不均问题,使人们能就近亲近自然。
近年来,南京市加快推进“口袋公园”建设,以“推窗见绿、出门入园”为目标,不断优化均衡城市绿地,拓展绿色公共空间,持续提升改善人居环境。植物选用及景观设计对于打造口袋公园建设尤为重要,在打造精品公园,进一步推进城市颜值“提档升级”,提高市民幸福生活指数方面发挥了重要作用。因此,本研究探讨了南京市口袋公园建设常见植物及景观设计要点,旨在加快推动口袋公建设进度,提高公园建设水平。
1南京市自然概况及口袋公园常见植物
1.1南京市自然概况
南京位于长江下游中部富庶地区,江苏省西南部,属亚热带季风气候区,四季分明,年降水量1200mm,年平均温度15.4℃。南京山水城林融为一体,长江穿城而过,沿江岸线总长近200km,土壤类型主要有黄棕壤、水稻土、潮土等。优越的地理位置和良好的自然条件,使得南京植物资源尤其丰富,是我国四大园林城市之一,建成区绿化覆盖率44.96%,人均公共绿地面积13.7m2[1],居全国前3位。
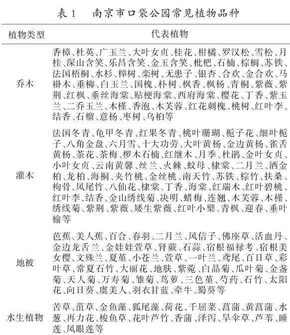
1.2南京市口袋公园常见植物
2020年以来,南京通过打造一批口袋公园,以满足公众日常休闲、娱乐及体验自然的需求。2022年,江苏省住建厅近日印发《江苏省口袋公园建设指南(试行2022)》,对口袋公园建设提出了明确方向和标准,要求从功能安排、设施设置等5个方面强化口袋公园设计。“十四五”期间,南京市计划建设80个口袋公园,截至2023年12月,南京已建成64个口袋公园[2]。

南京地处北亚热带,是我国现代植物资源最丰富、植物种类最繁多的地区,根据植物类型的不同,可分为乔木、灌木、草本、水生4类。南京市口袋公园常见植物品种详见表1。
2口袋公园景观设计原则
2.1生态优先、因地制宜原则
口袋公园景观设计前应先展开实地调查,根据场地现状、周围环境、自然条件,并结合公园功能需求,科学规划建设方案。既要灵活运用城市边角地、闲置地,又要避免对原生环境、地形地貌、历史人文资源造成干扰和破坏[3]。应在尽量保留原有植物的基础上营造植物景观,加强对古树名木或大树的保护,合理拓展城市绿色空间。
2.2合理布局、以人为本原则
建设口袋公园是拓展绿色公共空间、方便人们就近游园的有效途径,是为了在百姓身边打造更多的绿地。2024年6月,我国住建部发布的《口袋公园建设指南(试行)》[4]通知,明确指出各地新城区应以“300米见绿,500米见园”为目标,增补配置口袋公园。因此,口袋公园景观设计应按照城市绿地系统规划要求,并结合周边市民需求对口袋公园进行科学选址,合理组织交通,以提高公园的均衡性、功能性、可达性和便民性,更好地满足居民对美好生活的需要。
2.3功能多样、突出特色原则
在城市化进程不断加快的背景下,口袋公园景观设计应融入更多的服务功能,不断完善口袋公园游憩休闲、健身运动、文化科普、公共服务等复合功能,为群众提供更多更优质的公共活动空间。同时,将地域文化、历史人文等元素融入公园景观设计中,形成差异化的景观特色,避免“千园一面”。
3南京市口袋公园景观设计要点
3.1提升景观设计的功能性


口袋公园占地面积少、规模小,无法满足所有使用者的需求,因此,口袋公园设计前就应展开充分的调查,充分了解使用者的需求及各类条件限制,合理划分景观功能分区,以提高设计方案的合理性,更好地为周边居民提供休憩、娱乐、健身等服务。为了提升景观设计功能性:首先,应合理布局景观设施,如照明、座椅等,可采用动线流线设计,提高空间利用率,满足使用者最基本的需求。其次,优化公园出入口设计,实现与周边各类设施空间的融合,减轻空间阻隔感,提升绿化感知度。最后,一般情况下,可设置1条环形主园路串联各个景观功能区,保障公园的连通性[5],并沿主园路设计各景观功能分区的小路,营造多功能景观小空间,从空间布局上,使山水、道路、花草都处在最合适的空间位置,提升公园场地与周边设施的协调性。同时,不同的景观空间营造出来的氛围也可以满足不同人群的心理需求。例如,位于南京江北新区沿江街道的莫烦公园,占地约4000m2,公园打造了南北2个入口,方便周边市民就近抵达,同时,公园设置有沿河健康步道、阳光草坡、童趣乐园、休闲步道、健康知识宣传栏等多个功能分区(见图1),并通过景观路径将其连接起来,在强化景观空间效果的同时,真正做到让市民可玩、可游、可赏。
3.2丰富城市文化内涵设计
“口袋”虽小,却尽显方寸之美,因此,在城市化进程日益加快的今天,口袋公园已成为展示城市形象和承载城市文化的载体。不同的城市具有不同的地域特色和历史文化,要求口袋公园景观设计应注重挖掘本土历史文化,将本地的传统文化、民俗风情、历史传说等融入公园建设全过程,赋予口袋公园最深刻的文化内涵,实现“一园一主题、一园一风格、一园一特色”[6],从而让原本单调、枯燥的游园环境更加生动,让市民和游客从中体会到当地的文化底蕴和民俗风情,让使用者产生归属感或亲近感,也让城市更有温度。

例如,南京作为六朝古都和我国唯一的世界文学之都,传承了千年文脉,历来注重以美育人、以文化人,留下了很多关于读书、写书、藏书的故事,而《诗品》《文心雕龙》《千字文》《登金陵凤凰台》《声声慢》《桃花扇》《永乐大典》《红楼梦》等作品都与南京有不解之缘,可以说,书香文化已成为南京代表性的文化之一。因此,在景观设计中融入书香文化成为打造具有本土特色的口袋公园的重要途径。位于南京浦口区建设路与团结河平交口东南方向的“书香口袋公园”,占地面积3807m2,公园以打造“求雨山书画底蕴文化景观”为主题,划分成书韵驿站、和悦广场、康体花园3个分区,其中,书韵驿站设置有文化长廊(见图2),并在柱间格栅融入名人书法作品及书法典故。同时,长廊内设置连续的坐凳,市民可以在此一边休息一边感受书韵气质,推动“书香江苏,全民阅读”的文化理念深入人心。
3.3营造多样化的植物景观
在植物选择上,遵循“适地适树”原则,根据口袋公园的功能定位、空间大小和形式、主要使用人群,合理规划乔木、灌木、草本植物,其中,以乡土植物为主,其不仅环境适应性强,养护简单,能长期维持植物生长效果,而且生态功能突出,如净化空气、降低噪音等,有利于维持植物景观长久的生态效应。
在植物配置上,科学划分骨干树种、基调树种、一般树种,并采用乔灌草设计,合理搭配多种不同种类的植物,打造景观层次分明的复合绿化设计,以丰富景观整体季相变化和生物多样性,提升植物群落生态的稳定性,带给人一种无论看哪里都有所得的惊喜之感。南京天然植物资源尤其丰富,在打造季相变化明显的口袋公园景观设计方面具有得天独厚的优势。

例如,南京建邺区汉中门大街与北圩路交叉口的玉兰里口袋公园(见图3),总占地面积342m2,植物种植以玉兰为媒,选用红玉兰、黄玉兰作为主景树,按玉兰品种、颜色进行布局,主要分为红色、黄色观花区域,搭配毛鹃、茶梅、银叶菊、无尽夏、矾根、金叶石菖蒲、兰花三七、金叶佛甲草等彩叶地被植物,确保公园植物品种的多样性,打造四季变化丰富的精致园林景观,有效提升了口袋公园的观赏性,让行人漫步其中尽享美景。
3.4融入“海绵城市”设计理念
“海绵城市”建设是解决城市地下排水难题,缓解城市内涝的一剂良方。近年来,南京持续推进海绵城市建设,《南京市“十四五”海绵城市建设规划》指出,力争到2025年城市建成区40%以上达到海绵城市建设要求。而口袋公园作为城市基础设施建设及城市绿地系统的有机组成部分,对于城市能否实现海绵城市建设目标至关重要。应在景观设计中推广融入海绵城市设计理念,因地制宜建造人工湿地、雨水花园、下沉式绿地、植草沟、多功能调蓄水体等设施,更好地发挥口袋公园绿地系统调蓄、净化雨水等功能,加快改造和消除城市易涝点,不仅能有效缓解城市内涝问题,而且可以让城市公园景观更具生态效益。


例如,位于南京市秦淮区运粮河畔的鑫运路路口口袋公园,占地面积4900m2,建造时还特意规划了一片1500余m2的“可进入式草坪”绿地,供市民休息、野餐、嬉戏,享受周末时光,同时,公园建设引入彩色透水混凝土步道及合理设置下凹绿地、植被(见图4),以促进雨水的自然渗透和收集,最大限度地减缓雨水径流,很好地契合了南京海绵城市建设要求。
4结语
综上所述,口袋公园常利用城市中较小地块进行绿化种植,再配置座椅等便民服务设施,实现推窗即见景,移步就入园,且娱乐健身两不误,能有效解决城市中心区市民们对休憩环境的需要。近年来,南京市口袋公园数量迅速增加,分布在城市各个区域,形成了一张不断扩张的绿网,在提升城市形象、提高市民生活品质、改善生态环境方面发挥着不可替代的作用,因此,口袋公园建设受到了越来越多的重视和关注。在这一背景下,需要不断提高口袋公园景观设计水平,注重提升景观设计的生态性、功能性、安全性及个性化,以保证口袋公园各项功能的有效发挥,从而更好地服务周边城市居民。












