基于AHP-模糊综合评价法的遗址公园遗产活化设计需求研究
摘要:随着社会各界对遗址公园关注度的持续提升,如何协调好遗址保护与展示利用之间的关系成为一个时代课题。诸多学者对于遗产活化设计在遗址公园中的应用展开了一些定性方面的探讨,而对其遗产活化设计需求的定量研究较为缺乏。本研究根据相关研究总结遗产活化设计方式,利用层次分析法和模糊综合评价法计算指标权重,并计算出各项指标的综合得分,针对评价结果,提出遗产活化设计的策略,探讨遗产活化设计针对遗址公园开发与建设的实施方案,为后续的遗址公园建设提供参考。关键词:遗址公园;遗产活化设计;层次分析法;模糊综合评价法
随着城镇化进程的发展,社会各界开始逐渐关注历史遗址的保护与利用。遗址由于其自身的性质,一般占地面积较广,因此,常与城市发展建设产生冲突[1]。遗产活化理论作为一种针对遗产保护与开发的创新模式,能够良好地化解遗址开发与城镇建设间的矛盾,将遗址及其历史文化内涵融入社会生活中,以活态化的展示方式延伸遗址功能,反映遗址文化资源的内在精神与当代价值,丰富游客体验方式,增加游客和历史的互动,实现对遗址的真正保护利用,具有非常高的研究价值[2]。
1研究对象
研究区域选定为洛阳市洛邑古城遗址公园,该公园建于2017年,占地面积90.6万m2。公园背靠洛阳历史文化街区,结合古城整治与保护、非遗传承等内容,以唐、宋、元、明、清各时期建筑风格为基调,形成的集文化、旅游、商业、休闲、度假于一体的综合性历史文化古城,园区历史文化氛围浓厚,为开展遗产活化设计研究作为样本公园的潜力巨大。
2评价体系构建


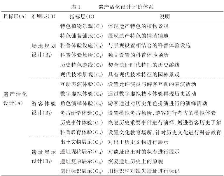
本研究采用层次分析法和模糊综合评价法相结合的方法,在大量查阅遗产活化、遗址公园改造、活化展示等相关文献,整理相关影响指标,并且参照国家和地方的行业法规和相关标准[3-6],同时通过走访和调查游客对遗产活化方式的需求,最终确定遗产活化设计评价体系(见表1)。从场地规划设计、游客体验设计、遗址展示设计3个方面入手,对群众对遗产活化设计的需求度进行客观评价。
3评价过程
3.1层次分析法
根据遗产活化设计评价指标,邀请8名研究方向为风景园林规划与设计的校内专家,采用1-9比例标度法,对问卷进行赋值,评分结果直接以1-9比率标度法表示,即1、3、5、7、9分别表示两个因素相比时,一个因素和另一个因素同等重要、稍微重要、明显重要、强烈重要和极其重要,2、4、6、8分别表示其中间值。将8份问卷的数据导入yaahp软件进行计算,得出各个准则层和指标层的权重值。再对目标层和准则层各因子一致性进行计算,目标层(A)遗产活化设计(A)CR=0.0904;准则层(B)中,场地规划设计(B1)CR=0.0969,游客体验设计(B2)CR=0.0709,遗址展示设计(B3)CR=0.0703,CR值均小于0.1,结果有效。综合各位专家、学生及游客的评分,得到最终权重赋值结果(见表2),数值越大则表明该指标越重要。


由遗产活化设计评价指标权重(表2)可知,将遗产活化设计评价准则层指标按其权重进行排序,游客体设计(0.6348)>场地规划设计(0.2872)>遗址展示设计(0.0780),不难看出,对遗产活化设计各项指标最为看重的是游客体验设计;二级指标中,权重值最高的指标分别是具体指标权重较高的出土文物展示、科普体验场所、数字虚拟体验,而其现代技术景观、特色植物景观、历史特色游线并不是较为重要的指标。
3.2模糊综合评价
针对遗产活化设计开展问卷调查。本次问卷设计分为两部分,第一部分为遗址公园使用人群基本信息问卷,包含性别、年龄、学历、职业,共4个层次;第二部分为需求度打分问卷,每个问题设有1、2、3、4、5,5个分值分别对应不需要、不太需要、一般、比较需要、非常需要,根据受调查者的意愿填答。
调研时间选取2023年10月周末16:00,主要针对洛邑古城遗址公园内的游客,分为2个调查小组发放纸质调研问卷,并且根据发放顺序对问卷进行编号,以便于整理。以样本规模为项目数的5~10倍为依据,本次问卷的有效发放数量应在95~190份,并且需要尽可能地保证问卷发放覆盖不同年龄段的人群。最终,累计发放调查问卷186份,回收有效问卷178份,回收率95%。
通过SPSSPRO对问卷进行信度检验,输入每份有效的问卷结果。问卷总体Cronbach'sα值为0.882,其Cronbach'sα系数为0.822,标准化Cron-bach'sα稀释为0.882,均大于0.8,问卷有较高信度。
再通过SPSSPRO对问卷数据进行综合评分,采用模糊综合评价的加权平均计算综合得分,计算公式如(1)所示。其中,A表示同级权重,R表示所属隶属度,n表示评价因子的个数,m表示评价指标个数,本研究n=5,m=16。


最后得到需求度综合评分表(表3),得分越高,代表该指标需求度越高,按其得分分别对应不需要(0~1)、不太需要(1~2)、一般需要(2~3)、比较需要(3~4)、非常需要(4~5)。
4综合评价结果
根据模糊综合评价的结果,游客体验设计综合得分4.014分,评价结果为非常需要,场地规划设计和遗址展示设计综合得分分别为3.876分和3.891分,评价结果为比较需要。
由评价指标权重(表2)和需求度综合评分(表3)可知,专家打分权重最高和游客需求度最高的同为游客体验设计,所以作为设计者更应重视遗址公园的游客体验设计,而场地规划设计和遗址展示设计两者的排名不同,可能是游客作为遗址的直观感受群体,更注重遗址的展示设计,而专家作为设计者本身,更注重场地的规划设计。因此,设计者在规划设计时,应注重两者关系的平衡,在满足游客遗址展示设计的同时兼顾场地规划设计[7]。
场地规划设计指标层中,专家打分权重和游客需求度分值最高的同为科普体验场所。因此,科普体验场所应作为场地规划设计中优选的方案,其规划设计增加了遗址公园的互动体验性,满足公众科普、教育和体验的需求。
游客体验设计指标层中,专家打分权重和游客需求度分值最高的分别为数字虚拟体验和考古研学体验,原因可能是数字虚拟体验更能满足游客交互体验的需求,能使游客更直观地感受历史活动,而游客更注重寓教于乐的体验形式,考古研学体验丰富了游客对于遗址文化的解读方式,并且增进了游客对于考古文化的了解,因此在遗址公园设计中需更加重视[8]。
遗址展示设计指标层中,专家打分权重和游客需求度分值最高的分别为出土文物展示和遗址复原展示,原因在于规划设计者需要考虑遗址的原真性,需要尽可能保存遗址现状,因此在尽量不干预遗址的情况下,出土文物的展示就是最能展现遗址历史价值的方法。而游客更希望通过恢复遗址历史原貌来感受历史氛围,从而增进了对遗址历史的感知度[9]。因此,在规划设计时,需重视两者的平衡,既要保持对遗址最小干预的原则,又要让游客最大限度地感受遗址历史氛围。
5结语
本次研究尝试将遗产活化设计分为3个大类展开调查,通过数据分析调研,利用层次分析法和模糊综合评价法进行研究探索,通过专家和游客不同角度,提出对遗址公园遗产活化设计的建议,为遗址公园和遗产活化设计提供了不同的研究方向。但此次调研结果是否可以运用到其他公园中并获取相应的结果还有待探究。遗产活化设计受到许多主观方面因素的影响,因此,有必要在日后的探究中综合考虑多种因素的影响。









