与“岗课证”融通的高职园林类弹性学制课程教学模式实践
2.1依据学情分析、“岗课证”标准确定课程教学目标
通过本课程的教学,学习者可以在熟悉园林树木自然形态与生长发育规律基础上,实施“技能行动”,对不同园林树木的栽植、修剪与造型、土肥水管理、自然灾害防护、常见病虫害防治及古树名木的复壮养护管理等工作,做到学以致用,融会贯通,具备发现、分析和解决生产中实际问题的能力。培养和树立良好的团队意识、爱惜生命意识及劳动精神、工匠精神和职业素养,与生态文明建设同频共振,助推乡村振兴及美丽乡村建设。获取园林绿化工程技术人员、园林苗圃技术员、园林植物保护工程技术人员等职业技能等级证书。
2.2围绕教学目标重构课程内容、深挖教学条件
2.2.1课程内容重构。“园林树木栽培与养护”是园林技术专业的核心课程。根据园林技术专业人才培养方案、农林牧渔大类高等职业学校园林技术专业教学标准,及行业领域园林树木栽培与养护管理技术操作规程,基于园林绿地树木栽培与养护工作过程,参考1+X证书引领的园艺环境设计师、园林绿化工程技术人员、园林植物保护工程技术人员等职业技能等级考试内容,对“园林树木栽培与养护”的教学内容进行了重构及学时安排。
课程项目包括课程认知及园林树木的生长发育探析、园林树木的生长周期、园林绿地树木的栽植、园林树木的修剪与造型、其他养护管理、古树名木的复壮养护管理等理论及实训实践项目(包含25个典型工作任务,共70学时),并随着不同季节园林绿地植物养护岗位工作任务要求,根据园林树木的栽植与养护管理、病虫害发生情况、绿地树木生长状况及时调整教学内容。
2.2.2保障性教学条件。校企双师教学团队是由学校与企业工作人员中高级技术职称结合的专兼职双师教师组成;教学设施与设备,含校园和周边各类绿地、虚拟仿真实验室、校内赛训工厂、国赛级园林赛训基地、植物生理与生产实验室,以及互联网、智慧职教平台、钉钉等直播平台、简易录播设备等,其中企业生产性基地、园林绿化工程现场或相关各类园林绿地,能够充分满足各课时准备与教学活动顺利实施,实现校企协同育人。
2.3教学组织与设计


“岗课证”融通的高职园林类弹性学制班的培养模式,结合了国家现代学徒制及企业新型学徒制具体要求,遵循“标准不降、模式多元、学制灵活”的人才培养原则,分门别类制订人才培养方案,创新“农学交替、弹性学制”人才培养模式(如图2),实施线上和线下、集中和分散、送教下乡、送教入企等形式,开展理论学习和技术技能实践,保障人才培养质量。


教学团队依据以上培养模式、学情及教学目标,在课程教学中以激发学生内生学习动力为根本追求[4],对教学活动的关键节点及各典型工作任务的教学活动进行精心的教学设计及策略制定。如图3的开学第一课,因课程认知的首因效应会使后续的课程教学效果事半功倍,所以教学设计是课前引导学生了解国家与课程相关的时事政策与新闻,并通过起相关的组名尝试融入课程相关思政元素;课中师生相互了解后,接着微视频播放:园林树木在园林绿化中的差异性表现,引导学生感受“扎根基层的坚韧、无私奉献的情怀、一往无前的担当”的树木精神,甚至优美绿化景观与树木养护技术使用不当或者疏于管理下的案例对比,“验”明美丽中国建设、技能中国行动、生态园林建设与我们“园林人”的责任和担当密不可分。同时,课前的分组定名的“探”及陈俊愉院士在园林界的拼搏精神,特别是梅花国际权威登录的贡献产生的震撼,以及学生学完相关课程后将获得职业技能等级证书的要求,使学生对课中接下来的课程定位、教学设计与方法、课程内容与学时分配、学习方法建议等学习后,“践”得自己作为园林人学习本课程的目标和任务,以及如何完成该课程的学习。课后,关键知识点小结与教学平台相关拓展学习实例的设计“拓”深学生对本课时知识点的理解和记忆。
2.4教学方法与手段
课程按照园林相关行业企业工作情境对岗位工作人员的理论、技能、职业素养的要求,以项目+任务驱动教学法、案例教学法、情景教学法、行动导向教学法、现场教学法、师带徒教学法、树木认养教学法、角色转换法、专题讨论法等,结合课前“探”及课后“拓”的“互联网”+智慧职教云平台数字教学资源共享、课中“验”及课后“践”的钉钉智能移动办公平台直播、虚拟现实(VR)的模拟仿真等教学手段,实现各项目及其典型工作任务的教学目标。
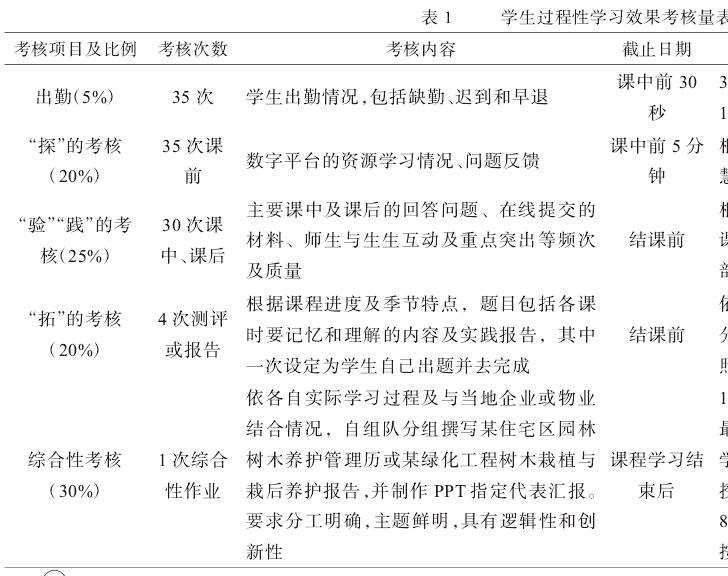
2.5学习效果评价


为“岗课证”融通地培养高技术技能园林行业人才,德技并修、工学结合育人,学生学习效果评价结合专业与课程、学生等的特点及教学目标,遵循评价标准弹性化、评价方式多样化、评价活动全程化[5]原则,将岗位任职标准、证书考核标准和大赛考评标准融入课程教学标准,教学评价活动渗透到教学的整个过程中(如表1)。学生过程性学习效果考核中出勤占比较低,尊重学生的自由学习时间;课前的“探”环节,如果学生通过相关知识与技能探究检测顺利通过,且没有大的疑难问题,在课中可以不跟直播或教师现场教学,课后看直播回放或自己完成“验”“践”环节即可,否则,需要按时跟教师互动交流学习,完成目标任务;课后的“践”与“拓”是延续课中内容或检验理论而设;综合性考核重点是考核学生对已学知识与技能的总结和应用表达能力。
学生获得本课程相应的学分,并在岗位对接的顶岗实习期满考核合格后,由学校发放毕业证及相关机构发放相应的职业技能等级证书。结课时的考核结果表明:在“一主线三阶段四环节”的课程教学模式下,学生的自主学习参与度、任务实施规范度、职业能力提升度、企业认可度等得到了很大提高,高效实现教学目标;学生“园林人”的职业认同感不断增强,职业技能不断提升,达成了课程育人目标。
学生获得本课程相应的学分,并在岗位对接的顶岗实习期满考核合格后,由学校发放毕业证及相关机构发放相应的职业技能等级证书。结课时的考核结果表明:在“一主线三阶段四环节”的课程教学模式下,学生的自主学习参与度、任务实施规范度、职业能力提升度、企业认可度等得到了很大提高,高效实现教学目标;学生“园林人”的职业认同感不断增强,职业技能不断提升,达成了课程育人目标。
3结语
总之,“一主线三阶段四环节”的课程教学模式在园林类弹性学制班专业课教学活动的实施,将岗位任职标准、证书考核标准融入专业课程教学方案和教学目标,且评价活动渗透到教学的整个过程,有利于“岗课证”融通地培养园林行业的高技术技能人才、能工巧匠,甚至大国工匠,通过德技并修、工学结合育人,并提高教师的教育教学能力,获得了较好的实践和社会效果。
由于园林类同一专业多门课程,如何以“一主线三阶段四环节”的教学模式联合进行岗位交互生产性综合实训,有待校企共同探讨;对于应用性、实践性强的其他技能性专业课程的适用性还需相关专业探讨研究,给各级各类企校联合的职业技能培训、岗位技能提升培训和创业创新培训的有效开展提供借鉴。