快速设计与表达课程思政实践研究
丁晨旸1,孙百宁2,张璐3,陈旭1,谢福春1,赵广宇1,王崑1
(1东北农业大学园艺园林学院,黑龙江哈尔滨150030;2一森生态环境建设发展有限公司,黑龙江哈尔滨150030;3浙江农林大学风景园林与建筑学院,浙江杭州311300)
摘要:“快速设计与表达”是我国高校风景园林及相关专业重要核心课程之一,是培养学生设计与表现能力、拓展专业认知的重要课程。该课程融合了设计初步、风景园林规划设计、园林工程、植物景观设计等多课程知识点与优秀规划设计案例,凝练了教学知识点中的思政元素,以案例教学、实践教学为主要途径,构建了课程思政教学体系,以期通过模拟快题实践,引导学生正确认识场地、理解设计方法,在探索解决问题的设计路径中关注社会、生态与人之间的关系,理解风景园林对于塑造和谐健康人居环境的重要意义,唤起学生行业自信与行业责任感,培育具有创新意识的风景园林专业人才。
新理念下,风景园林发展对新时期人才有了全新的要求,风景园林设计师首先要有正确的社会主义核心价值观和社会主义生态发展观,并有良好的专业能力及素养,才可以有效指导并开展实践工作。育才先育德,课程思政是专业育人的重要方式。“课程思政”就是通过深入挖掘各专业各门课程的思想政治教育潜质,强化专业课程的思想政治教育功能,从而构建思想政治理论、综合素质和专业教育“三位一体”的思想政治教育课程体系,促进专业教学与思想政治教学有机融合,对受教者发挥价值引领、人生教化作用的一种创新的教育理念和科学的教学方法[1]。
“快速设计与表达”是学生建立风景园林专业综合能力运用及实践的拓展课程之一,是反映风景园林创新人才培养的高阶核心课程。课程特色是通过快速设计锻炼学生的综合素质。“快速设计与表达”课程为学生正确理解风景园林专业与生态文明建设的关系,为掌握解决场地的设计调研与设计方法提供了积极路径。以“快速设计与表达”课程为例,探讨风景园林专业实验、实习类课程思政的建设路径。
1“快速设计与表达”课程背景与课程思政建设总体构思
“快速设计与表达”是风景园林专业的高阶核心课程,是学生培养风景园林专业综合能力运用及实践的拓展类课程之一,是风景园林学科人才培养计划中培养学生设计与表现能力、拓展专业素质的重要板块。课程目标是培养学生了解快速设计的特点和发展趋势,掌握在规定的短时间内对设计任务进行快速构思与图形表达的方法,达到检验学生设计能力、计划能力和应变能力等,提高综合素质,并为学生进一步进行专业学习、考研和职场就业等做好前期准备和铺垫,是专业学习与社会需求对接的重要路径。
“快速设计与表达”课程思政建设重点在于精准选择适合的思政链接点。从课程内容与教学组织方面看,24学时包括8学时理论基础、2次4学时模拟考试和4学时互动评图。理论基础部分结合绿地建设案例进行生态文明理论等相关铺叙,从案例中理解生态文明实践的不同领域。通过成功案例激发学生行业自信与文化自信;通过失败的案例讲解行业责任与工匠精神;通过规划设计要点中的行业法规与制图规范,培养学生法治意识。4+4的快题设计通过有限时间,迅速对项目进行解读并将所学理论知识和制图知识灵活运用,通过风景园林学途径解决场地问题,实现场地设计,锻炼学生综合能力,并互动评价、固化知识。其中选题是重点,选题一般结合设计竞赛、考研热点和行业热点开展有效链接思政要素,具有与时俱进的特色性及开放性特征。
近几年,选题一直贴近解决当前生态文明建设的风景园林实践领域,包括市民公园、校园绿地、雨水花园等,将生态文明理念运用到具体设计学习中,如上海后滩湿地公园如何利用生态学方法进行水体净化,提供市民一个良好的游憩场所;上海辰山植物园矿坑花园的建设如何起到展示文化的同时,进行山体修复。这些案例都是生态文明建设的缩影,可以引导学生思考,为什么要进行生态文明建设和如何从专业角度进行生态文明建设,培养学生运用科学发展观、生态文明观视角,探索、解决当前环境、资源建设问题的景观途径与方法,培养新时代生态理论坚实、专业能力突出的风景园林专业人才。
2“快速设计与表达”课程思政建设实践路径
2.1基于思政育人的专业目标拓展
风景园林专业是我国生态文明实践的重要形式,因此课程思政特色是“显性”“隐形”结合。显性体现在通过设计与施工建设取得的成就,如历史文化传承与保护、国家公园的建设等,传承文化与资源保护并进,体现了大国自信与生态文明建设成就;而隐形体现在风景园林的社会、经济、文化等多元服务能力背后对社会主义建设的支撑,是基础民生更是人民健康福祉的重要载体。从业价值观与从业自豪感从中而来,深植于心。课程注重灵活运用前导课程积淀,解决实际问题,提出创新创意想法。在深入分析原课程专业育人目标的同时,挖掘思政内核,拓展思政育人目标,包括:科学素养与人文情怀并重———具备良好的思想素质、文化素质、专业素质;工匠精神教育———具备扎实的自然科学、人文社会科学和专业知识;注重思维塑造、强化创新意识。
2.2基于课程内容的思政要素挖掘与案例链接


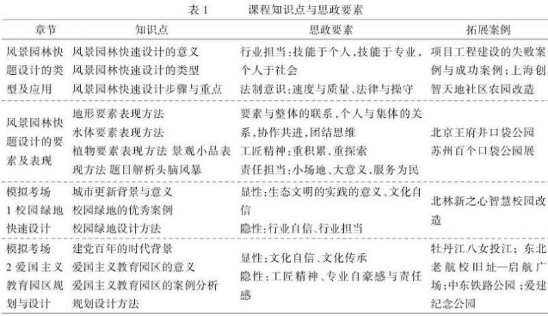
“快速设计与表达”课程思政要素与课程内容紧密相连,结合实践项目具有“显性与隐形”结合及“精准定位”特点。第1章节风景园林快题设计的类型及应用与第2章节风景园林快题设计的要素及表现主要内容为快速设计的基础知识与表现手法,重点是在前导课程积累的基础上,系统总结设计方法与实践应用深化。思政要素主要包括行业担当、行业责任、法治意识与工匠精神等。模拟考场1与模拟考场2则通过项目案例链接热点,投射了风景园林在生态文明建设实践中的显性要素与隐性要素(见表1)。
2.3基于教学过程的创新实践
根据课程的教学内容与特点,将思政要素与课程内容链接,通过课程教学设计系统进行组织与实践。
2.3.1理论教学筑基。“教师者教育先行”,教师注重自我理论学习,解读精神及相关社会主义生态发展观的思想,传承红色基因、赓续红色血脉的相关文章及新闻报道。通过课堂理论教学与快题设计选题的背景介绍,融入时事热点,重点在于帮助学生建立风景园林项目实践的整体认知。
2.3.2案例教学拓展。教师通过大量案例阅读筛选具有典型代表性的绿地,如综合公园、社区公园、历史文化展园、爱国主义教育基地等案例,引导学生思考不同类型绿地在生态文明建设发展中的重要作用;思考作为爱国主义教育园区,绿色园区基底与红色基因的关系及设计的方法。
选择哈尔滨中东铁路公园、辰能溪树庭院入口广场、爱建火车广场及铁路文化展馆为代表进行工业文化与绿色文明建设学习,了解哈尔滨百年城市建设发展与当前生态文明建设成果,引导学生理解不同历史时期哈尔滨城市绿地的变化,思考今后绿地建设的任务方向。
2.3.3模拟考场练兵。校企结合,以红色主题教育基地景观设计的企业实践项目为依托,开展“真题模拟”的课堂教学设计,推动课堂改革。深化课程思政育人,传承红色基因,将所学知识融入解决具体专业项目问题,引导学生学党史、懂党史,挖掘党史的景观要素,并解决红色主题基底景观设计的具体问题,真正为社会主义建设培养有思想、有技术、有情怀的专业人才。
2.3.4对分课堂提质。教师采用“对分课堂”教学模式,重新调整“快速设计与表达”课程的课堂时间,将学习的主动权下放给学生,鼓励学生互动讨论、点评与交流,培养辨析能力,固化知识点,并转化到应用评价[2]。比如教师讲解重点问题后,学生对同类问题的图纸进行评价,引导学生比较每个方案的差异性及优缺点,共同研究风景园林作为绿色基础设施如何解决我国当前社会的矛盾,构建和谐空间,服务于民,以此培养学生的思辩能力及工匠精神。并鼓励学生课下深化、优化设计,以提高设计的质量。鼓励学生通过主动分享优秀作品,帮助同学树立个人专业自信心,便于学生适应社会调整,通过课程更好地接轨社会、行业需求。通过对分课堂与学生的深入交流,教师可以更深入了解学生学习与思想动态,便于动态调整课程,更适宜学生的学习。


3“快速设计与表达”课程思政的实施成效
3.1真实案例激发学生行业自豪感与责任感
理论教学环节,教师通过理论讲解与项目工程建设的成功案例分析,引导学生关注我国风景园林建设已经取得的成就,如2019北京世园会的建设实践、苏州百个口袋公园展、王府井口袋公园等,激发学生的民族自豪感与文化自信;同时,通过讲解工程项目建设中因设计缺陷引起的工程问题和经济损失,引导学生意识到职业的责任重于泰山,工匠精神不仅仅是精益求精的艺术打磨,更是防止生态二次破坏、经济损失浪费的重要保障。
3.2实际操作引导学生重视法治意识
所谓无规矩不成方圆,法律法规是风景园林管理的重要手段之一,宏观上指导国家城市建设、微观上指导专业制图规范等[3]。“快速设计与表达”课程中,主要涉及行业规范,包括《公园设计规范》《居住区环境景观设计导则》《城市绿地设计规范》《风景园林制图标准》等。教师在授课时重视对学生法治意识的培养。例如快速设计中将水体设计的形态与深度作为切入点,考查学生对水体安全的理解,辨析规范中“水平距离2m之内,水深不能超过0.7m”[4]的内涵是为了游人跌落水中可以站立,以保障生命安全。引导学生意识到行业规定的重要意义在于规范设计合理性和科学性,一定要严格遵守和重视。通过开放式访谈,许多学生表示对水体设计、道路设计、广场尺度、绿地率等问题都有了更清晰的认识,并开始自学其他相关法律法规。
3.3专业拓展引领学生思维创新
通过教师讲授与同学模拟快题,引导学生结合我国风景园林发展历程,以历史唯物主义的视角对待当前环境问题、场地问题,培育学生正确的生态价值观,辩证思考设计是不断更新的,不同历史时期所面临的景观任务不同,引导学生认识当前的风景园林设计不仅仅是解决场地的问题,更需要关注使用者生理和心理需求,涉及社会、文化、经济、生态等多学科交叉。如针对爱国主义教育园区设计,鼓励学生探索新技术、新方法应用;再如智慧导览系统、沉浸式文化教育体验系统等,培养学生科学素养与探究精神。近5年来,学生在参加研究生专业快题考试、学科竞赛、大学生创业创新竞赛中都取得了突出的成绩。
3.4自立自省塑造教师榜样引导
专业教师的身体力行与言传身教同样是提高课程思政亲和力的重要方法。主要包括以下方面:
①教师应注重持续提升思想政治水平,有旗帜鲜明的政治立场和社会主义价值观,这样才能正确引领学生的人生观、世界观、价值观,为学生树立榜样。
②教师要注重提高学术研究水平和职业素养,治学严谨、公平公正、宽以待人、以身作则。③教师要善于思考、积极创新[5]。
以“快速设计与表达”课程为例,每年结合国家时事发展与市场需求积极选题。如2021年度课程中,模拟考场2选题为庆祝建党百年爱国主义教育园区设计,红色文化相关理论与园区设计,并引导学生转变以往游客的状态,以设计师身份思考如何设计红色文化教育场所,主动涉猎相关知识,使游客进入环境中能够感受到文化传承的氛围,并学习到相应红色文化知识。角色转变使学生从被动听、看理解思政元素,变成积极实践探索传递思政元素,实现了思政育人[6]。
4结语
以“快速设计与表达”课程思政建设与实践为例,总结了风景园林专业实验、实习类课程思政建设路径,包括:基于思政育人的专业目标拓展、基于课程内容的思政要素挖掘与案例链接、基于教学过程的创新实践3个环节。
实践过程中采用案例教学与对分课堂等教学方法,结合企业项目真题假做,环环相扣,循序渐进,以解决场地具体设计问题为出发点,辩证认识设计过程、风景园林与社会关系,引导学生正确认识专业、认识设计目标、探索设计方法,课堂形式活跃,教学效果良好。学生的专业素质、人文情怀及科学素养都有进一步提升。希望本研究可以为风景园林专业同类课程的思政建设提供有益参考。(收稿:2022-08-13)









