基于BOPPPS教学模型的风景园林遗产保护与管理课程思政建设
张敏,富尔雅,王蕾,吴妍,张俊玲*(东北林业大学,黑龙江哈尔滨150040)
摘要:课程思政是高校实现“立德树人”根本任务的重要途径。以东北林业大学线上线下混合式一流课程风景园林遗产保护与管理为例,基于以学生为中心的“BOPPPS教学模型”,深入挖掘课程思政相关元素,将思政元素与专业教学内容有机融合,润物细无声中实现价值引领、知识教育、能力培养的有机统一。
2020年5月,教育部印发的《高等学校课程思政建设指导纲要》指出,检验高校一切工作的根本标准是立德树人成效[1]。课程作为教学体系最微观的环节,是人才培养的核心要素,是落实“立德树人”标准的重要载体[2]。要充分发挥专业课程的育人功能,深入挖掘课程蕴含的思政元素,在润物细无声中实现价值引领、知识教育、能力培养的有机统一[3]。
风景园林遗产是我国人与自然和谐发展的杰出典范,是中华民族薪火相传的宝贵财富。我国地域辽阔,资源丰富,历史悠久,文化多样。我国遗产类型丰富,数量众多,截止到2023年6月,我国共拥有世界遗产数量56项,位居全球第二,自然遗产与混合遗产位居全球第一[4]。风景园林遗产保护是系统保护人类文明与自然景观的重要手段,是践行我国生态文明、守护绿水青山、打造美丽中国的有效途径。党的二十大报告提出,要推动绿色发展,促进人与自然和谐共生。同时推进文化自信自强,铸就社会主义文化新辉煌,要繁荣发展文化事业和文化产业,加大文物和文化遗产保护力度。这为风景园林遗产保护与发展指明了方向。风景园林遗产保护与管理是风景园林专业本科生的专业必修课,是东北林业大学线上线下混合式一流课程。本课程蕴含丰富的课程思政要素,因此,有必要系统梳理和总结风景园林遗产保护与管理课程思政的建设与实施。
1目前课程学情分析
1.1知识体系方面
学生目前对风景园林遗产相关的知识体系认知呈现点状和分散认知的局限,并不熟悉风景园林遗产的概念、类型、特征、属性、价值所涵盖的遗产基础知识体系;基本不了解我国遗产数量、名录等整体情况。我国优秀遗产荟萃的基础知识体系亟待构建。
1.2能力体系方面
学生尚未系统学习遗产体系及进行相关实践,对遗产体系或某个遗产地不具备独立搜集资料、综合分析、归纳总结及研究的能力,更不具备独立解决遗产地实际问题的能力。学生独立分析、创新思辨、保护规划与设计等解决实际问题的能力亟待加强。
1.3素质目标方面
学生对我国优秀遗产的认识不够系统,不能充分了解我国遗产在全球遗产体系中的大国地位和重要作用,也不了解我国地方遗产的类型及特征,更不具备以主人翁的意识参与或主导遗产的保护及其相关工作,大国担当、文化自信、生态文明、科学精神、创新精神、家国情怀等综合素质需亟待重塑。
2OBE理念与课程思政引领教学目标
根据OBE(Outcome-basedEducation)理念[5]和布鲁姆教育目标,以课程思政为引领,建立“知识、能力、价值”三位一体的教学目标。知识方面,通过课程学习,使学生认识风景园林遗产保护的意义,掌握风景园林遗产基本概念、分类和特点,熟悉国内外遗产保护与管理的发展历程和法律法规,熟悉遗产的研究热点和发展趋势,掌握风景园林遗产保护的理念、原则和保护规划与管理方法。能力方面,具备解决实际问题的能力,能够对实际项目所涉及的自然、社会和人文等复杂问题进行综合分析、评价并完成保护规划。具备独立思考和文献研究能力,能够分析、研究并撰写课程论文,具备语言表达能力、团队协作精神等多项技能。素养及价值方面,具备良好的职业道德、文化修养、家国情怀、科学精神和正确处理人地关系的观念与思维方法,努力践行东北林业大学“学参天地、德合自然”校训所蕴含的自然观、环境观和价值观。以多元教学法助力培养基础扎实、实践技能强、创新意识浓、文化自信高、生态意识强、具有科学精神、创新精神和家国情怀的高素质人才。
3基于“BOPPPS教学模型”的课程思政教学设计与实施

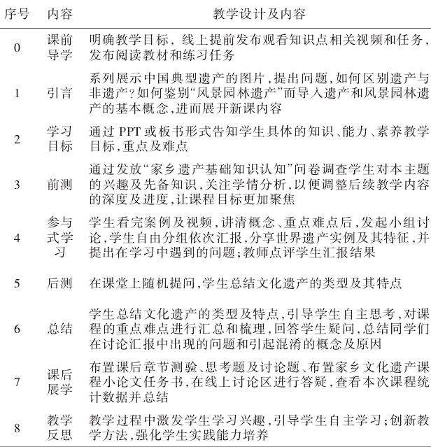
课堂中,把加拿大教师技能培训(ISW)中广泛采用的BOPPPS教学模型应用到每个教学环节,围绕目标达成、教学内容、组织实施和多元评价进行整体规划和全面的教学设计[6]。BOPPPS教学模型包括6个教学环节,分别是:导入(Bridge)、目标(Objective)、前测(Pre-As-sessment)、参与式学习(Participation)、后测(Post-As-sessment)以及总结(Summary)。课前,在线上进行导学,发布教学任务,学生自主进行预习,引入课程思政内容。课中执行BOPPPS六大操作步骤,通过知识认知调研、PPT面授、组织讨论、学生汇报、开展翻转课堂等多种教学形式,有效激发学生课堂参与学习的积极性和主动性,强化课程思政内容。课后展学,拓课程思政元素教学内容与思政融入教学内容具体体现文化自信遗产类型丰富自然遗产、文化遗产(文物、建筑、遗址、文化景观、遗产线路、遗产运河、历史城镇展知识、能力及素养,巩固课程思政内容。以世界文化遗产类型与特征为例,基于BOPPPS教学模型,将专业教学内容与课程思政相融合,从专业知识、能力培养和素质养成3个方面进行教学设计与实施(见表1)。
4课程挖掘的思政资源分析


“风景园林遗产保护与管理”课程主要内容分为3部分,分别是风景园林遗产的相关概念、分类、属性及价值(绪论);风景园林遗产保护总论(发展历程、评估标准、保护原则、环境伦理与价值观);风景园林遗产专项分论(风景名胜区、古典园林、文化景观、国家公园等)。围绕“立德树人”人才培养的根本标准,强化“课程思政”,根据课程内容挖掘风景园林遗产保护与管理课程中的“课程思政元素”。总结课程思政要素主要包括以下方面:文化自信、生态文明、科学精神、创新精神、文化互鉴、家国情怀(见表2)。授课过程中,以“追寻遗产保护代表人物历史足迹”为路径,将遗产保护历史、不同遗产类型案例、遗产保护方法、人物贡献”等所蕴涵的课程思政元素融入到课堂教学的各个环节,实现思政教育与知识能力教育的有机统一,立德树人,提高育人质量。
5结语
本研究立足落实高校“立德树人”的根本任务,充分发挥专业课程“立德树人”主渠道的作用,对东北林业大学线上线下混合式一流课程风景园林遗产保护与管理课程进行了课程思政建设与初步探索。系统梳理和挖掘了本课程的思政元素,并基于“BOPPPS教学模型”,将思政元素和专业知识相融合,探讨了课程思政教学设计及实施路径。不仅有效激发了学生们的学习兴趣,掌握专业领域理论和知识技能的同时,也在润物细无声中提高了学生们的家乡荣誉感、民族的自豪感、生态文明意识、文化自信的底气,保护遗产的自觉性和社会责任感。
通过调查问卷结果显示,学生“知识、能力和价值”三位一体的课程目标基本达成,100%的学生认为课程思政内容对他们的价值观塑造起到了重要作用,从而实现思政教育与专业育协同育人的双向教育目标。









