国家公园体制下森林康养发展路径探究
(西南林业大学,云南昆明650051)
摘要:由于我国国家公园体制的逐步完善,为在国家公园中开展森林康养活动提供了良好的基础。在回顾我国国家公园体制发展现状和国内外森林康养发展现状的基础上,构建其发展因素指标体系,系统分析其SWOT态势,并应用SWOT-CLPV模型,研究其产生的杠杆作用、抑制性、脆弱性及问题性,进一步提出国家公园体制下森林康养发展的战略方案,以期促进森林康养产业发展。
2017年3月,十二届全国人大五次会议提出,国家公园体系的建立成为生态文明建设的核心,应将“山、林、田、湖、草”等资源构建成一个有机的整体,实现资源的有效整合及可持续发展。自党的十八大以来,作出一系列重大战略部署来推进国家公园体制完善,建立由政府、企业、社会团体及公众协作的国家公园保护机制,从而更好地保护生态环境和利用自然资源,而森林康养正是依托自然资源来开展健康养生的新业态。当前,随着国民保健意识的提高,森林康养正逐步发展成备受欢迎的健康生活方式,依托广袤且丰富的森林资源,将文旅、康复、保健、林业等深度融合,开展五感疗法、荒野疗愈、森林心理疏导等有益公众身心的活动[1]。
国家公园体制对森林康养基地建设及森林康养理论发展具有积极意义。首先,在国家公园内布局森林康养示范基地,在充分发展林下经济的同时,可为人们提供康养疗愈的场地。国家公园与森林康养的有机结合,能合理利用林木资源,健全国家公园体制下的生态与经营机制,起到开发与保护双管齐下的积极作用。其次,促进森林康养的发展,也是践行“健康中国”和“两山”理论的具体举措,应凭借国家公园独特的自然资源大力发展森林康养,为森林康养产业发展提供新驱动。
1国家公园体制和森林康养发展概述
1.1国家公园体制发展现状
1994年,INCU(InternationalUnionforConservationofNature)提出,国家公园应当被视作一个极具价值的、全球性的及与自然环境资源息息相关的场域。随着全球化进程的不断推进,我国的国家公园体系也正朝着更加合理完善的方向迈进,与全球其他国家的国家公园和自然保护地相比,国家公园的规划保护已得到充分重视,但仍需要多方努力来完善生态发展策略和管理经营模式。

全会强调,要积极推动我国国家公园体系的构建。近年来,中共中央办公厅、国务院办公厅颁示了政策指示性文件,2017年9月,印发《建立国家公园体制总体方案》,2019年6月,印发《关于建立以国家公园为主体的自然保护地体系的指导意见》。与此同时,2020-2021年,国家公园相关规范也在不断出台(见表1),使得国家公园体制建设日益完善,这也是生态文明建设进程中的重要一环[2]。
通过对自然资源的调查分析,科学制定保护与利用措施。国家公园的划分具有大面积和高质量的特点,涵盖我国自然生态系统中极具典型的地域。目前,已开展祁连山、神农架、钱江源、普达措等多处国家公园体制试点建设,已实现了国家公园保护与利用的一举两利,且一定程度上辐射了周边地区生态旅游的良性循环。国家公园体制的完善,有利于加快生态文明建设进程,保障生态文明建设高质量发展[3]。
1.2森林康养发展现状
20世纪,在德国北部与黑森林毗邻的巴登威利斯赫恩镇建成的森林康养小镇,开启了一个全新的森林康养时代,它的建成与推广,使得德国乃至欧洲掀起了持续的康养热潮。随着德国对森林康养的研究与发展,国民的健康水平得到大幅度提升,国家的医疗开销也降低了近30%。
日本林野厅将在森林环境中开展森林疗养这一活动,称作“森林浴”,旨在感受大自然中多姿多彩的视觉景致、森林食疗的味觉和鸟语花香的听觉、嗅觉,帮助人类恢复身心健康,保持健康状态[4]。随着全球森林康养热的流行,森林康养产业已经进入到一个积极探索发展路径的时代,德国、日本等国家越来越注重以更具说服力的医学研究推进森林康养发展,这些国家投入了大量的时间和精力,从更加益于改善身心指标的层面改进森林康养内容[5]。
日本林野厅将在森林环境中开展森林疗养这一活动,称作“森林浴”,旨在感受大自然中多姿多彩的视觉景致、森林食疗的味觉和鸟语花香的听觉、嗅觉,帮助人类恢复身心健康,保持健康状态[4]。随着全球森林康养热的流行,森林康养产业已经进入到一个积极探索发展路径的时代,德国、日本等国家越来越注重以更具说服力的医学研究推进森林康养发展,这些国家投入了大量的时间和精力,从更加益于改善身心指标的层面改进森林康养内容[5]。

自20世纪80年代以来,受国外森林康养受益的启发及国内学者逐步对森林康养展开研究,使得我国对森林康养的探索步入起步阶段。2000年至今,森林康养才在全国范围内掀起热潮,最早在湖南、四川、福建等地开始进行森林康养的研究与实践。2015年,“十三五”规划的发布,将林下非消耗性资源的利用作为一项重点工作,有效提高了林下活动的参与性;2016年,《健康中国2030规划纲要》中明确指出,应加强林下活动的开放性及便捷性,以促进林业资源的可持续性发展;2017年,“森林康养”被写进中央一号文件,森林康养成为“两山”理念及大健康产业的重要组成部分。为了响应国内大健康发展的势态,推动森林康养产业发展,各部门陆续推出多项措施(见表2)。
2020年,国家林业和草原局等部门首次联合发布了全国森林康养试点建设基地。然而,由于森林康养产业发展还处于初期阶段,政府深层理解、市场活跃度及森林康养人才较为缺乏。因此,基地的发展还需要政府、市场和人才资源的协同配合[6]。2019年,《关于促进森林康养产业发展的意见》中指出,至2035年,我国将建立森林康养活动基地1200处,至2050年,森林康养的疗愈方式会被人民群众广泛接受和认可。随着森林康养服务体系和人才培养标准的进一步完善,通过推动森林康养的发展,能让人们充分认识到森林康养对人体健康的促进作用。
2SWOT-CLPV理论与指标体系
2.1SWOT-CLPV理论简述


SWOT-CLPV理论是以SWOT模型为基础,综合多维度分析法,CLPV的分析应用,可以使SWOT模型更好地评估现状和预测发展路径,能更为准确客观地分析森林康养现实情况和发展问题(见图1)。通过模型分析,可以直观地展现出利于发展的因素,也可以识别出潜在的风险,并寻求有效的解决方案,最终提出发展战略,为森林康养指明以后的发展方向。
SWOT-CLPV是一种较为完整的分析系统,可以更好地厘清森林康养发展状况,使得森林康养的发展能更好地利用和应对各种外部环境和内部态势。“杠杆作用”(Lever)指的是一种有利于内部优势的环境;“抑制性”(Control)指的是一种可以促进优势能力充分发挥的环境;“脆弱性”(Vulnerability)指的是一种可以降低优势强度的环境;“问题性”(Problem)指的是一种可能导致森林康养发展受到严重威胁的环境。
基于以上产生的4种情况,分析得出4种战略方案:“SO”战略———协同统一内部优势与外部机会,使之相互促进,可以发挥出巨大的能量,使森林康养得到更优、更广的发展。“WO”战略———帮助森林康养减轻内外劣势的影响,积极创造条件,转劣势资源为优势资源,迎合机会打破被动局势。“ST”战略———强化优势资源,增强竞争力,削弱外部威胁因素,释放潜在的价值。“WT”战略———争取降低自身劣势,规避外部威胁,尽可能减少劣势和威胁间的耦合。采用SWOT-CLPV模型,通过综合分析主体的各项内外因素,从而制定出更具针对性的应对措施。
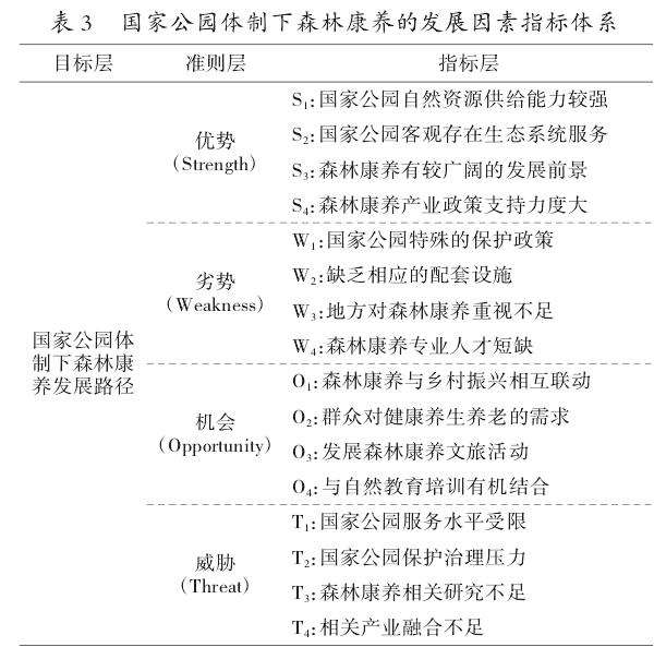
2.2搭建国家公园体制下森林康养的发展因素指标体系


通过分析《国家康养旅游示范基地标准》(LB/T051-2016)《森林康养基地质量评定》(LY/T2934-2018)《国家级森林康养基地认定实施规则》(T/LYCY013-2020),研究国家公园体系下森林康养发展的利害关系(见表3),并以三层指标体系的形式,系统性评估其发展因素。
3国家公园体制下森林康养的SWOT分析
3.1优势(Strength)
3.1.1S1。与传统的自然保护区和森林公园相比,国家公园拥有更独特的地理气候条件、动植物资源。其中,国家公园的小气候优势集中于平均气温、雨量、光照等方面,使其提供了森林疗养特定的温湿度条件。国家公园拥有较高的森林覆盖率,使场域负氧离子和芬多精浓度维持在较高水平,使其成为理想的森林康养空间。
3.1.2S2。国家公园拥有完整的生态系统服务。生态系统服务功能在于创造了人类生存的基本条件,还为人们提供精神支持,并维系着生态平衡。因此,国家公园中发展森林康养服务符合生态系统服务要求。
3.1.3S3。从需求端来看,我国人民的健康意识已经觉醒。随着人们对绿色生活需求的日益增长,森林康养的发展在此基础上受到极大的推动,其利用自然资源作为服务载体,为国家公园规划利用提供了更多的可能性。因此,国家公园凭借其独特的生态环境,成为推动森林康养发展的重要动力,其价值和意义也变得更加突出。3.1.4S4。为了促进森林康养产业的发展,政府采取了一系列有力的政策措施,以推动其建设。这些措施不仅体现了国家对森林康养的重视,而且为森林康养发展提供了巨大的驱动力。
3.2劣势(Weakness)
3.2.1W1。由于国家公园管理措施对其资源的保护,一定程度上限制了国家公园的开发利用,所以,更应推动国家公园中非消耗性资源的利用。
3.2.2W2。森林康养活动需要配套一定的专业设施及场地,在国家公园中开展森林康养活动的基础设施还不完备,为了保障森林康养活动的完整性与科学性,国家公园的自然场域需要被充分开发利用。
3.2.3W3。由于地方官员和企业家对森林康养的概念尚未深入了解,导致其理解和实施存在着明显的差距,没有给予森林康养发展应有的空间。由于各部门之间的沟通和配合欠佳,使得政府的福祉无法得到切实有效的执行。
3.2.4W4。森林康养基地的建设和活动展开需要大量的专业人才支撑,但由于各高校对口专业少,相关专业人才紧缺,使得森林康养这一领域招募人才变得更加困难。
3.3机会(Opportunity)
3.3.1O1。《乡村振兴战略规划(2018-2022)》强调要大力发展森林康养产业,充分利用其独特的区域优势和可行的措施,促进乡村经济的多样化和持续增长,为乡村的发展和城乡差距的缩小创造了潜在机会。
3.3.2O2。由于日益激烈的竞争,巨大的工作负担及狭小的居住环境,使得我国越来越多的人处于亚健康状态。通过推动森林康养产业发展,既能减轻人们的城市病,又能解决养老问题和社区冲突。
3.3.3O3。通过开发国家公园森林康养项目,将国家公园所在地的文化特征与具体的森林康养活动相结合,可以增加居民选择文旅森林康养的区域,森林康养基地还能发挥“森林疗愈”功能,帮助人们放松身心、舒缓压力。
3.3.4O4。通过将国家公园与森林康养产业紧密结合,能为适龄儿童提供更具自然特色的教育服务,不仅可以充分利用国家公园的生态系统服务,而且可以为儿童开展更具代表性的林业、森林康养、儿童自然教育等专业知识的学习和培训。
3.4威胁(Threat)
3.4.1T1。与同类户外活动项目相比,依托国家公园发展的森林康养基地基础设施建设尚未成熟,不能满足当前的市场需求。其建设重点应放在医疗卫生、交通、住宿条件的改善上。
3.4.2T2。在国家公园中建设森林康养基地,生态环境保护面临着较大压力,借助生态资源发展森林康养,若过度开发、忽视保护,会造成生态系统失衡,从而给社会经济造成损害。
3.4.3T3。森林康养作为一个多元化产业,需要相应的具有管理和技术能力的专业人才,如森林疗养师、生态保护专业人才、经营管理者等。但我国因森林康养学术交叉应用实践不足,尚未形成规模化的研究团队。
3.4.4T4。森林康养的发展需依托其他产业联合推进,需要将旅游与养生产业有效融合。结合人们实际需求,突出森林康养自身优势,打造个性化的森林康养项目。然而从目前发展情况来看,产业之间的融合程度有限,产业特色无法凸显。
4国家公园体制下的森林康养SWOT-CLPV模型分析
根据国家公园体制下森林康养发展现状的SWOT分析,森林康养存在一些有利和不利的因素,采用CLPV矩阵探究并分析有利和不利因素(见表5、表6)。
4.1杠杆作用


由表5可知,国家公园体制下森林康养的优势(S),在政策、社会背景共同作用提供的机会(O)下,产生了显著的内外驱动力,说明将森林康养与乡村振兴协同发展(O1)、人民群众对健康和养老的需求(O2)、森林康养与文旅规划的结合(O3)、教育培训行业结合发展(O4),为森林康养创造了良好的发展机遇。森林康养在S1和S3最易得到机会的助力,两者在面对外界机会时更容易发挥自身优势。
4.2抑制性
由表5可知,在国家公园体制下,森林康养的发展还存在75%的抑制性,即自然保护地的特殊保护政策(W1)、自然保护地缺乏开发利用及服务配套设施不完善(W2)、专业人才的匮乏(W3),阻碍了国家公园中森林康养产业的发展。其中,群众对健康和养老的需求最易受到干预,原因是随着亚健康人群和老龄化程度的加深,医疗康复和养生保健缺口越来越大。然而利好政策的概念没有界定清晰,同时,削弱主体落实力度,使康养和养老行业难以推进。
4.3脆弱性


由表6可知,根据优势与威胁的耦合分析,自然保护地的利用保护能力(T2)、相关研究力度弱(T3)、产融结合不充分(T4),成为阻碍森林康养发展的主要外部威胁。来自外部的威胁最容易影响国家公园自然资源供给能力(S1)和客观存在的生态系统服务(S2),森林康养发展动力脆弱。国家公园保护治理压力(T2)、森林康养相关研究不足(T3)、易弱化优势(4V),会影响森林康养的发展活力。
4.4问题性
由表6可知,80%的问题性显示,在国家公园体系内,森林康养的发展正遭受巨大的考验。T4的4P指标更是凸显了这一点,森林康养应积极突出自身优势特质,以科学理论为基础而展开康养活动与同类型行业避免同质化,结合人群实际需求,打造特色化森林康养项目。国家公园特殊的保护政策(W1)、缺乏相应的配套设施(W2)的存在,与外部威胁的耦合会带来严重的问题(4P)。
5国家公园体制下森林康养的发展路径


经过SWOT-CLPV模型分析,国家公园体制下森林康养发展的不足和潜在威胁,且利用杠杆机制来提升其优势,将降低森林康养发展的抑制性和脆弱性,增加抵抗风险的能力,通过风险评估能规避问题性的发生。通过整理SWOT指标因素,对SO、WO、ST、WT这4个指标进行深入分析,并根据结果提出适合国家公园体制下的森林康养发展战略方案(见表7)。
5.1SO战略
切实落地政府政策,抓紧解决国家公园融合森林康养基地的生态问题,依据相关保护条例,并获取有关部门支持。通过科学规划,以确保在国家公园中,开展森林康养活动对环境的影响最低;将森林康养与乡村振兴战略、大健康产业支持政策、“两山”理论统筹规划,推动森林康养产业的发展;加强森林康养基地与周围城镇的关联,通过交通建设,提升森林康养基地的便捷性;率先借助建成的国家公园,与森林康养基地结合,利用各国家公园的自然资源特色,形成国家公园中森林康养基地示范效应。
5.2WO战略
随着国家公园体系的建立,森林康养获得了良好的发展环境,但仍面临诸多挑战,如财务、土地、政策等,这需要政府投入、技术创新、社会力量的长期参与。在财务方面,森林康养基地可以积极申请财政补助和贴息贷款,还可以激励各类投资者参与到这一领域,扩大融资渠道,吸纳社会外界资金助力森林康养发展,探索新的投资机遇。在土地方面,依照国家公园相关用地标准,在保护自然资源的前提下,开展非消耗性自然资源应用。在政策方面,通过践行乡村振兴战略、大健康产业支持政策、“两山”理论,以支撑森林康养项目建设。通过用地、产业、资金等方面的积极引导,大力发展森林康养。
5.3ST战略
为了提高森林康养服务水平,在行业培训中,应制定相关行业标准,重点培养具备森林康养能力、熟悉相关政策、熟悉产业发展趋势及擅长产品开发、运营管理的专业技术人才。此外,积极招募优秀的森林康养师,及时传授实际操作中的经验,实现森林康养知识体系的更新迭代。除了不断提升国内的人力资源储备外,更要积极链接国外人才培养模式,如与德、日、韩等国家的深入研讨,以期能尽快消除森林康养基地发展与森林康养人才的不平衡。具备森林康养专业素养的团队,是森林康养在国家公园体制下健康发展的基础。
5.4WT战略
针对不同的人群需求,调整相应森林康养项目的选址和活动,建设出符合使用者需求的森林康养基地。据世界卫生组织统计,目前亚健康人群与日俱增,可设计具有疗愈身心的森林康养服务项目;对于亲子家庭的诉求,可设计符合亲子互动心理的森林康养体验项目,满足家庭对于森林康养的需求;开发森林康养研学和自然教育项目,可设计具有森林康养教育功能和自然缺失儿童的森林康养基地;针对特殊疾病治疗和残障人群,可设计专项健康疗养的森林康养项目和特定场所,并配备相应的身体状况监测设备及持有医师执照的森林疗养师。以达到在国家公园体制下,结合人群实际需求,促进森林康养产业多元化发展的目的。









