四川桃坪羌民族村寨游客空间选择偏好模型
2.1游客空间选择偏好模型的构建要素
利用离散选择模型构建桃坪羌寨游客空间选择偏好模型,基于随机效用理论,揭示游客个体行为选择与相关影响要素间的定量关系。通过对影响要素β值显著性、符号、绝对值大小的分析,可以定量判断哪些要素确实影响了行为,以及影响的方向和程度[11]。当数据包含的选择属性不同,效用函数的形式会有所变化,可以产生多项Logit模型(multinomiallogitmodel,MNL)。多项Logit模型也是最简单的离散选择模型形式。
决策的主体在备选项集中选择j的概率为Prob(choicej),其模型公式为:式中,Uj为选择备选项j所获得的效用;βi为要素Xi的效用系数;Xi为影响选择的第i个要素。

研究主要探究桃坪羌寨的景观要素和空间特征对游客选择行为的影响。根据对桃坪羌寨景观环境的调研和分析,选取6个具有不同景观特征类别的景观空间作为备选项(图2),包括S1观景台、S2小琼羌家、S3杨家大院、S4川主庙、S5水磨坊和S6羌寨出入口。
S1观景台可观赏到以3座碉楼为主要标志物的村寨景观整体格局;S2小琼羌家中具有生动的羌族生活场景陈设及碉楼等传统建筑,展现了羌族民俗文化景观;S3杨家大院展示了羌寨地下水网迷宫和羌族传统生活物件,展现了结构立体、功能复杂的传统民居建筑景观;S4川主庙一直是当地纪念祭祀集会的场所,体现了羌寨的宗教文化景观;S5水磨坊保留了传统水磨的结构,展示了当地的生产生活类景观。同时为了标记路径的起止点,选取村寨中游客常用的出入口作为指标S6,使游客空间行为路径的选择能从入口就开始进行完整记录。
2.2景观空间要素特征及赋值
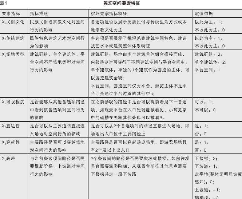
确定模型构建要素备选项后,根据已有相关研究和桃坪羌寨景观环境特点,确定了影响游客空间行为偏好的要素特征指标。研究表明,景观要素本体特征、可达程度和可见程度会影响游客行为的选择偏好。

由于桃坪羌寨的民族民俗文化、传统建筑及依山就势的场地环境具有鲜明的特征,所以选取“X1民俗文化”“X2传统建筑”“X3场地类型”“X4可视程度”作为要素指标。根据羌寨本身复杂的路网结构、地形高差等特征,选取“X5直达性”“X6穿越性”“X7高差”作为要素指标。各要素变量对游客空间行为的影响意义与赋值依据如表1所示。

由于桃坪羌寨的民族民俗文化、传统建筑及依山就势的场地环境具有鲜明的特征,所以选取“X1民俗文化”“X2传统建筑”“X3场地类型”“X4可视程度”作为要素指标。根据羌寨本身复杂的路网结构、地形高差等特征,选取“X5直达性”“X6穿越性”“X7高差”作为要素指标。各要素变量对游客空间行为的影响意义与赋值依据如表1所示。

其中,要素指标X1民俗文化、X2传统建筑、X4可视程度主要由备选项的属性决定。X3场地类型主要根据备选项的体量进行分类赋值,如场地由多个建筑单体组合而成,内部游览时可穿行于不同建筑空间则赋值为3;单独的1个建筑作为游览主体则赋值为2;若场地只是1个平台且主要功能是观赏其他景点,例如S1观景台,则赋值为1。各备选项的X1、X2、X3、X4变量赋值如表2所示。


可达程度要素指标中,X5直达性根据从主要道路是否可以直接进入该空间进行赋值,X6穿越性根据主要道路是否穿越该空间进行赋值。各景观空间与主要通道的结构关系及赋值情况如表3所示。

X7高差对空间行为的影响按照游览路径是否需要攀爬阶梯、上坡道等进行分类,需要下楼梯则赋值为2、下坡道为1、走平地(整体无明显坡度感知)为0、上坡道为-1、爬楼梯为-2。桃坪羌寨共有27种高差情况,其赋值情况如表4所示。

X7高差对空间行为的影响按照游览路径是否需要攀爬阶梯、上坡道等进行分类,需要下楼梯则赋值为2、下坡道为1、走平地(整体无明显坡度感知)为0、上坡道为-1、爬楼梯为-2。桃坪羌寨共有27种高差情况,其赋值情况如表4所示。
2.3游客空间选择偏好模型


如图3所示,结合GPS轨迹点在桃坪羌寨倾斜摄影模型上的分布,可以明确游客经过6个景观空间的顺序。对游客的选择进行拆分,生成选择样本,对样本赋值后进行模型拟合研究。
根据以上对游客在桃坪羌寨中空间行为影响要素的分析,在模型中对游客每次选择的效用函数定义如下:式中,,,,,,,为影响要素;X1,X2,X3,X4,X5,X6,X7为从i到j的选择中待标定的系数;