游客感知视角下城市绿地空间社会价值评估与影响因素研究
摘要:城市绿地空间生态系统服务社会价值最容易被人类感知和利用,对其量化评估与影响因素探究可为城市绿地空间优化提供科学依据。现有研究较少考虑服务设施对游客感知城市绿地社会价值的影响。本文以武汉市东湖风景区为例,利用SolVES模型将6类游客社会价值感知数据进行空间量化,并探究自然资源环境要素和服务设施兴趣点密度对社会价值指数与空间分布的影响。
结果表明:游客对东湖风景区社会价值偏好为文化价值>娱乐价值>美学价值>生物多样性价值>康体价值>可持续价值;社会价值热点区域集中在听涛景区和磨山景区,且大多分布在高程20-40m、坡度2°-6°、距离水体100m范围内;在影响因素上,旅游景点设施和植被覆盖度对各类社会价值影响的贡献值最大,且与社会价值呈正相关。
结果表明:游客对东湖风景区社会价值偏好为文化价值>娱乐价值>美学价值>生物多样性价值>康体价值>可持续价值;社会价值热点区域集中在听涛景区和磨山景区,且大多分布在高程20-40m、坡度2°-6°、距离水体100m范围内;在影响因素上,旅游景点设施和植被覆盖度对各类社会价值影响的贡献值最大,且与社会价值呈正相关。
生态系统是人类生存和可持续发展的基础[1],其为人类提供的自然环境条件与功能性效益称为生态系统服务[2]。千年生态系统服务评估报告[3]将生态系统服务划分为供给、调节、支持和文化四大类,同时提出生态系统服务具有生态、经济和社会价值。其中社会价值包括生态系统提供的美学观赏、休闲娱乐、文化教育等服务所产生的价值,相较于其他类型的价值更容易被人类感知,在提高公众对生态系统的关注和增进人类福祉方面发挥重要作用[4]。
生态系统服务价值大多采用经济学计量方法进行评估[5],传统的货币化方法往往难以对非物质性的社会价值进行量化和评估。随着生态系统服务的社会属性和空间异质性逐渐受到重视,近年来国内外学者开始尝试探索新的社会价值量化评估方法,包括参与式制图法[6,7]、社交媒体照片法[8,9]、SolVES模型法[10,11]、调查偏好法[12]、短语识别法[13]等。
在评估社会价值的基础上识别社会价值的空间分布,有助于探究社会价值与空间环境要素之间的关系[14],从而解释社会价值的空间差异性。现有社会价值影响因素的研究中大多采用PPGIS[15]、结构方程模型[16]、随机森林模型[17]等方法,分析高程[18]、土地利用类型[19]、距离水体距离[20]等自然环境要素对社会价值空间分布的影响,对与游客游憩关系密切的景区设施等要素[8,17]的关注度较低。
SolVES模型可以非货币价值的定量评估生态系统服务社会价值并进行空间落位,同时利用内嵌的Maxent模型分析得到各类社会价值的空间分布及其与地理环境要素的相关关系[21]。SolVES模型应用场景广泛,驱动因素选择灵活,近年来已有学者利用该模型对湿地公园[20,22]、森林公园[18]、滨水空间[23,24]、城市绿地[25,26]等生态空间的生态系统服务社会价值进行了评估。
在评估社会价值的基础上识别社会价值的空间分布,有助于探究社会价值与空间环境要素之间的关系[14],从而解释社会价值的空间差异性。现有社会价值影响因素的研究中大多采用PPGIS[15]、结构方程模型[16]、随机森林模型[17]等方法,分析高程[18]、土地利用类型[19]、距离水体距离[20]等自然环境要素对社会价值空间分布的影响,对与游客游憩关系密切的景区设施等要素[8,17]的关注度较低。
SolVES模型可以非货币价值的定量评估生态系统服务社会价值并进行空间落位,同时利用内嵌的Maxent模型分析得到各类社会价值的空间分布及其与地理环境要素的相关关系[21]。SolVES模型应用场景广泛,驱动因素选择灵活,近年来已有学者利用该模型对湿地公园[20,22]、森林公园[18]、滨水空间[23,24]、城市绿地[25,26]等生态空间的生态系统服务社会价值进行了评估。
本文通过问卷调查获取游客对东湖风景区的整体感知与偏好,利用SolVES模型的社会价值统计与价值制图功能对生态系统服务社会价值进行量化评估;在探究影响因素时加入自然资源环境要素和服务设施兴趣点要素,总结空间要素对社会价值分布的影响;基于各类影响要素的影响强度和作用方向提出空间优化策略,从而为东湖风景区的建设发展提供科学依据,提高城市绿地空间的生态系统服务社会价值。
1研究区域


东湖风景区作为“城市绿心”,位于武汉市中心城区东部,由7段总长101.98km的主题绿道串连起听涛、磨山、落雁、吹笛和白马5个景区组成(图1)。东湖是国内第二大城中湖,包含郭郑湖、汤菱湖、团湖、后湖、喻家湖和庙湖6个湖泊,水域面积33k㎡,占东湖风景区总面积53%;周边34座高低错落的山峰凭湖而立,26所高等院校和56个科研院所临湖而建,拥有13个植物专类园、1000余种植物和234种珍稀鸟类,是一个集生态观光、休闲娱乐、康体健身等功能于一体的城市绿地空间。
2研究数据与方法
2.1研究数据
2.1.1社会调查数据


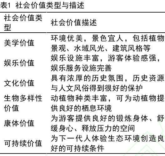
研究采用纸质问卷的形式获取游客对东湖风景区社会价值的感知情况。调查问卷包括三个部分:①基本情况;②游玩特征及游玩感受;③对社会价值评分并标记社会价值点位置。社会价值点为游客认为景区内最能代表每类社会价值的1-4个景点。考虑到东湖风景区“绿色休闲、人文观光”的特点,并参考Sherrouse[27]的研究,本文选择美学、娱乐、文化、生物多样性、康体和可持续6类进行社会价值评估及点位标注(表1)。
问卷调查分两个阶段:一是实地预调研,于2022年5月初进行,根据预调研结果优化调查问卷结构、内容与形式;二是正式调研,选择在人流量较大、气温适宜的夏初展开,时间为完整的一周(6月28日-7月4日),以消除工作日和节假日对调查数据的影响。采用随机抽样方法,对游客进行访问式调查,现场填写问卷并回收。结合相关研究经验和对景区人流量的观察及调查可操作性,共发放问卷300份,其中有效问卷292份。
2.1.2地理空间数据
结合东湖风景区的地理环境条件,本文选取5个自然资源环境和7类服务设施兴趣点(POI)两类地理环境要素(表2)作为影响因素对东湖风景区的生态系统服务社会价值的量化与分布进行分析。本文采用的栅格数据精度均为30m。
2.2研究方法
SolVES(SocialValuesforEcosystemServices)模型是由美国地质勘探局与科罗拉多州立大学联合开发用于评估生态系统服务社会价值的模型,由社会价值模型、价值制图模型和价值转换制图模型3个子模型组成。


本文采用SolVES4.0中社会价值模型和价值制图模型,对东湖风景区的生态系统服务社会价值进行评估(图2)。在模型运行中,利用游客标记的价值点位置与评分结果进行核密度分析,归一化后得到各类社会价值的价值指数(ValueIndex,VI)、最大社会价值指数(ValueIndexMaximum,M-VI)。结合Maxent最大熵建模软件生成社会价值图,并提供描述价值指数和解释性环境变量之间关系的稳健统计模型,以确定各社会价值类型的空间分布状况及其与地理环境要素之间的关系。
借助Maxent模型统计SolVES模型中ROC曲线下的面积AUC值,反映SolVES模型运行结果的可靠性。通常认为AUC值越接近于1,模型评估效果越好。本次评估结果显示,6种社会价值类型的AUC值均大于0.9,说明对东湖风景区的社会价值评估结果可信。




