基于生境及其植被特征的西北干旱半干旱区城市绿地生态设计途径
摘要:【目的】在地域自然资源的约束及可持续城市绿地建设的现实诉求下,探索能够指导西北干旱半干旱区城市绿地生态设计实践的方法策略,为该地区建立人工干预下的新城市生态过程提供支持。
【方法】分别从中、小尺度对城市生境的异质性特征进行认知,并对其与城市绿地设计层级、内容的匹配性关系进行分析。
【结果】构建出中小尺度城市绿地生态设计框架,并针对西北干旱半干旱区城市绿地建设,划分出 4 种典型城市绿地生态设计类型及其生态设计分区,提出相应的场地生境多样性优化设计、植物群落多样性设计和科普展示系统设计策略。
【结论】将中、小尺度城市生境及其植被特征的形成与维持机制转化为城市绿地生态设计途径,可为西北干旱半干旱区城市绿地生态建设提供理论支持和技术指导。关键词:城市绿地;生物多样性;生态设计;生境营造;植物景观设计;西北干旱半干旱区。
1 西北干旱半干旱区城市绿地建设的问题与研究视角
1.1 绿地建设现状与问题
西北干旱半干旱区是中国重要河流的发源地和生态屏障区,就国土全流域而言,该地区的城市生态建设和健康发展对中国生态文明建设具有重要的现实意义。近年来,随着西北干旱半干旱区的城市化发展建设,城市范围内的原有自然生境遭到了不同程度的破坏,本就脆弱的自然生态环境受到了巨大干扰。城市绿地是城市生态系统的重要组成部分,它的生态系统服务功能对人类福祉具有重要价值,当前国内城市绿地系统规划通过限定城市绿地率和人均公园绿地面积等基本指标以保障居民对城市绿地的基础功能需求。

基于国家统计局数据,对西北干旱半干旱区 60 个城市的绿地率和人均公园绿地面积进行分析可知,近 5 年西北干旱半干旱区有1/3 的城市绿地面积增幅超过全国平均水平 (25.0%);截至 2021 年,该地区 60 个城市中约有 1/3 的城市建成区绿地率超过 2021 年全国平均水平(38.7%),有近 60% 的城市建成区人均公园绿地面积超过 2021 年全国平均水平(14.87 m2/人)[1](图 1)。

基于国家统计局数据,对西北干旱半干旱区 60 个城市的绿地率和人均公园绿地面积进行分析可知,近 5 年西北干旱半干旱区有1/3 的城市绿地面积增幅超过全国平均水平 (25.0%);截至 2021 年,该地区 60 个城市中约有 1/3 的城市建成区绿地率超过 2021 年全国平均水平(38.7%),有近 60% 的城市建成区人均公园绿地面积超过 2021 年全国平均水平(14.87 m2/人)[1](图 1)。
然而,看似“达标”的城市绿地建设规模并不能代表绿地的实际生态效能也在同步增加。一直以来,“奢侈绿化”“绿化即生态”的错误观念和建设方式使得西北干旱半干旱区城市绿地建设趋于模式化和符号化,城市生态建设亦缺少实质性内涵;这也导致城市植物景观的营建和维持依赖大量的人力做功,极大消耗水资源、人力及物力资源,成为城市绿地碳排放的主要原因。因此,传统的绿地建设方式可能不仅无法发挥出绿地应有的生态效益,反而会导致西北干旱半干旱区城市建设与城市生态环境之间的矛盾更加突出,并加剧碳排放,面对迫在眉睫的城市生态化建设需求,亟待探索地域性城市绿地建设的生态设计途径。
1.2 城市生境及其植被特征建构视角
近年来,西北干旱半干旱区城市绿地生态规划与设计的研究主要围绕以下两个方面展开:在宏观尺度上,研究者分别从绿地景观结构分析[2]、绿地适宜性评价[3]、绿色基础设施网络构建[4]等角度提出西北干旱半干旱区的城市绿地生态规划策略;在微观尺度上,研究主要集中于干旱半干旱气候条件限制下的树种选择及植物配置模式[5-6]、节水型园林建设[7] 等领域。
然而,宏观尺度的城市绿地生态规划往往以指标控制和规划战略为成果,难以指导城市绿地空间 设计,同时,城市绿地中的生境多样性价值在两个尺度的研究中均未得到广泛关注。只有通过多尺度、异质性的生态设计提升城市绿地生境多样性,使不同景观格局产生生态的联系,才能为更多的生物提供良好的生境,为城市生物多样性的提高提供天然生态本底。
“生境+群落”是自然生态系统的基本组成单位,城市绿化场地及空间格局构成的“生境”与人工干预下的“植物群落”则构成中小尺度城市生态系统的基本生境单元[8-9]。其中,城市生境多样性是城市生物多样性的必要基础,植物群落设计是保护和营建城市生境多样性的重要途径,二者共同影响城市生物多样性的自组织方式和演替规律,进而影响城市生态系统的质量[9-10]。
生境是生物有机体占据的空间范围内全部环境条件的总称[11],本研究所探讨的城市生境主要指以绿色空间为载体的生境,它可以表现为绿色空间中的植被特征,而且无论是自生植被特征还是人工种植植被特征,都可被描述为一种植物物种组成方式及生长演替所适应的环境条件。因此,本研究从城市生境及其植被特征建构视角,将群落生态系统与场地设计相结合,探索营建适宜生物群落自然演替生境条件的生态设计途径。
2 基于城市生境及其植被特征建构的生态设计途径
2.1 城市生境及其植被特征建构的理论基础
城市景观破碎化造成了一系列面积迥异的植被斑块,它们相互交错形成了异质化和多样化的城市生境[12]。相似的城市生境往往具有相似的植被特征,具有高度异质性的城市生境则为生物生存繁衍提供了多样的生存空间与环境条件[13]。由于城市生境的营造可在多尺度开展,因此,从不同尺度认知城市生境的异质性是城市绿地生态设计的基础。
首先,在中观尺度上,城市生境可体现为城市绿化场地的植被覆盖特征及绿化场地与建筑布局、道路交通、水体等人工和自然要素耦合形成的环境条件,往往破碎而孤立,却具有典型性强、重复性高的特征。由于不同类型城市生境内的生物多样性具有显著差异,且城市生境斑块的大小、斑块间的连通性等强烈影响生物多样性的分布格局[14],因此对不同城市生境进行多样性和连通性设计,可提高城市生物多样性水平,使城市绿地充分发挥生态系统服务功能。
其次,在微观尺度上,城市生境可体现为植物物种的组成方式及生长演替所适应的水文、土壤、光照、温度、空气和养分等环境条件。在该尺度中,植被特征的构建受到内在生态秩序和外在景观秩序的强烈影响。就内在生态秩序而言,对于植物生长真正重要的是场地的微生境条件,场地微生境可被视为具有高度异质性的景观,能够为不同类型的植物提供相适应的生境条件[15-16];就外在景观秩序而言,城市植被能为人提供的生态服务取决于植物群落的丰度和结构[17]。
2.2 多尺度、异质性城市生境的生态设计途径
基于中观尺度城市生境的异质性特征,可以划分为不同的城市生境类型,而从城市绿地设计实践角度而言,不同城市绿地设计项目的生态建设目标差异也主要取决于项目场地本身所具有的生境类型;因此,中观尺度的城市生境类型在设计实践角度能对应不同的城市绿地生态设计类型。
不同的城市绿地生态设计类型因具有不同的生物多样性组成特征,可采取不同的生态设计手法;而对于同一绿地生态设计类型而言,由于生境斑块大小、斑块间的连通性对城市生物多样性具有强烈影响,因而可在生态设计类型的基础上进一步进行生态设计分区,对生境规模、形态和布局进行更为精细化的设计,这是中观尺度城市生境保护、修复和营建的关键环节。


在城市绿地生态设计类型及分区的基础上,根据微观尺度城市生境的内在生态秩序和外在景观秩序,从植物与生境、植物与动植物、植物与人 3 种关系的构建出发,营造和优化适宜生物群落生长演替的生境条件。在植物与生境的关系构建中,植物的生境条件可通过工程技术措施介入场地设计来改善和丰富;在植物与动植物的关系构建中,植物群落可通过人工设计和建植形成,设计师能够通过对植物进行种类选择、配置和组构,来创造与场地生境互适、内在竞争与演替关系良好、能满足其他生物生存繁衍需求的弹性可持续植物景观;在植物与人的关系构建中,除了构建满足人群需求的功能性、美观性植物景观外,还须将生态教育作为生态设计的最后一环,通过阐释与展示生态设计内容,改变公众的认知,进而提高生态设计的可持续性。基于城市生境的多尺度、异质性特征,以及城市植物景观的多维属性,结合城市绿地设计内容,自上而下构建中小尺度城市绿地生态设计框架(图 2)
3 西北干旱半干旱区城市绿地生态设计类型及分区
3.1 典型生境类型主导下的城市生态设计类型划分
西北干旱半干旱区城市生境较为敏感脆弱,水分条件对城市生境及其植被特征具有关键主导作用。干旱半干旱城市的自然环境本底与复杂多变的人工环境相互作用,形成了各场地不同的水分条件和植被特征,从而产生多样的典型城市生境类型。因此,本研究以水分条件和植被特征为主要依据,结合城市绿地类型,在中观尺度上将西北干旱半干旱区的典型城市生境划分为 4 类:城市河湖及人工湿地、城市林地及草地、道路及广场、城市特殊生境(主要包括立体绿化、雨水生物滞留设施和盐碱地绿化 3 种类型)。
城市河湖及人工湿地生境具有丰富多样的水分条件,以湿地植被为主;城市林地及草地生境的水分条件较差,维持其植被覆盖的需水量往往最高;道路及广场生境往往由于场地设计显著改变了微气候条件和降水产汇流过程,因此也具有相对丰富的水分条件,故其植被类型可能更为丰富多样;城市特殊生境均受某种主导因子影响而对植物生长有刚性约束,其中,立体绿化生境较为干旱,雨水生物滞留设施生境干湿交替明显,盐碱地绿化生境具有较高的盐碱度。
从设计实践的角度而言,由于各类项目的生态建设目标主要体现在场地本身具有或营建的生境类型上,因此可以以这 4 类典型生境类型为主导得到 4 类生态设计类型,即城市河湖及人工湿地生态设计类型、城市林地及草地生态设计类型、道路及广场生态设计类型、城市特殊生境生态设计类型。在西北干旱半干旱区城市绿地生态设计的总体设计阶段,可对项目场地所包含的 1~4 种生态设计类型进行总体布局,作为开展后续分区设计和植物群落设计的基础。
3.2 城市绿地生态设计分区策略
在城市绿地生态规划与设计中,通常可将生态分区划分为 3 类:1)以保护、抚育生态敏感区为主要目标的保育区;2)以恢复原生态系统功能为主要目标的修复区;3)以保障公共活动功能和景观功能为主要目标的营建区。笔者根据上述的 4 种西北干旱半干旱区城市绿地生态设计类型,进一步将 3 类生态分区细化为 18 种具体生态设计分区(图 3),以期进行更精细化的生态设计指导。
在城市绿地生态设计类型及分区的基础上,设计师可依据岛屿生物地理学、边缘效应、景观连通性等理论,对各生态设计类型及分区的斑块大小、形态和廊道进行总体设计。其中,应尽量确保保育区的完整性,保证它的核心为圆形并建立隔离带,边界为曲线形并具有供物种扩散的指状延伸空间,同时设置生态廊道,保证保育区物种与相邻栖息地的联系;应尽量减少穿过修复区的道路数量;应优先选择生态敏感性低、基础设施条件较完备的区域进行营建,并避开濒危动植物的栖息地。
4 西北干旱半干旱区城市绿地植物景观设计策略
4.1 场地生境多样性优化设计
与西北干旱半干旱区自然环境的生境条件相比,城市绿地因可在很大程度上通过场地设计改变原有生境条件,生境往往具有更多样、可优化、适宜生物群落栖息演替的特征。和场地设计直接相关的生境条件主要有光照和土壤水分条件,其中,土壤水分条件对于西北干旱半干旱区场地生境条件的优化作用尤为关键。
首先,城市建成环境为土壤水分条件的优化提供了良好的契机,例如城市不透水下垫面产生的大量雨水径流可作为维持土壤水分的重要资源;建、构筑物形成的微气候条件可减少土壤水分蒸发等。其次,可通过竖向设计及雨水组织、土壤处理、灌溉设计等多种场地设计方式对土壤水分进行优化,进而营造更加丰富的城市生境多样性格局,并节约后期绿化养护用水。

因此,以土壤水分条件作为干旱半干旱区城市绿地场地生境优化设计的核心内容,本研究从竖向设计及雨水组织、保水设计,土壤处理,灌溉设计 3 个方面提出城市场地生境多样性优化设计策略(表 1)。
4.2 植物群落多样性设计
由于不同生境类型所对应的适生植物群落不同,因此在各生态设计类型及分区的基础上,基于场地生境多样性匹配开展植物群落多样性设计,以进一步改善和提升城市生境多样性。其中,保育区的植物群落以保护和维持为核心,确定保护范围内的植物种类和数量,并采取相应的保护措施;不同生态设计类型修复区和营建区的植物群落多样性设计策略主要包括 3 点。
1)以项目所在区域气候条件下的自然植被特征为参照,是各生态设计类型修复区和营建区植物群落设计的基本原则。从生物地理学视角,自然环境中的植被由于适应区域和局地气候条件,形成多样化且能够自我繁殖和持续生存的植被景观。


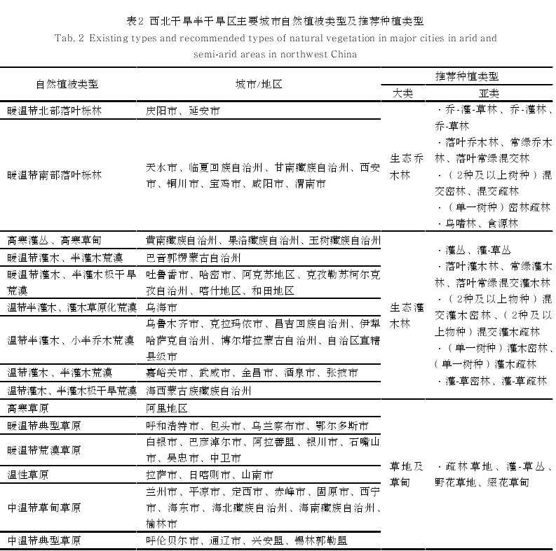
本研究基于城市绿化季节性需水特征和绿化管护需求,以西北干旱半干旱区 62 个全年不少于两季、干燥度指数大于 1.5 的城市及地区为研究区域,对自然植被类型进行整理,并以此为基础结合设计实践中常见的种植类型,总结出适用于不同城市的推荐种植类型(表 2)。城市河湖及人工湿地、城市林地及草地生态设计类型中大面积的修复区植物可依据项目所在城市选取推荐种植类型。
2)基于不同生态设计类型及分区中所具有的多样化场地生境条件进行适宜的植物选择。城市河湖及人工湿地生态设计类型可依据场地水文特征,针对水域、河(湖)滩地、生态驳岸、防洪堤坡面(迎水坡、背水坡)4 种场地生境条件进行种植设计,选择相应具有耐水湿、耐干旱、耐盐碱特性的植物。城市林地及草地生态设计类型可基于场地雨水汇集情况划分场地生境,但植物选择应以耐旱植物为主,且应合理控制林地种植密度。
道路及广场生态设计类型可根据场地汇水分区、日照和风环境等微气候条件划分更为精细化的场地生境,此前笔者团队在西安的研究中,划分出的荫蔽干区、光照干区、积水湿区、径流湿区、荫蔽湿区、覆盖湿区 6 种建成环境水分条件分区可作为参考,可根据生境条件精细化选择植物[18]。城市特殊生境则可根据对植物生长影响显著的生境因子进行植物选择,例如,立体绿化以耐旱植物为主,雨水生物滞留设施以适旱耐积水植物为主,盐碱地绿化则以耐盐碱植物为主。
3)在分析和确定场地生境条件的基础上,基于植物种间竞争关系进行植物群落设计。人工植物群落的构建需要了解和利用种间竞争关系,以生态位理论为指导,将具有不同资源利用方式、生存策略的植物物种组合在一起形成植物群落,可提高植物景观的长期稳定性,从而构建低成本、高效益的弹性可持续植物景观。笔者团队此前基于生态位理论,依据植物群落的竞争与演替规律,提出自生植物群落改良和近自然植物群落种植两种植物群落配置模式,并证明这两种模式能够显著降低维护成本[19],可在城市河湖及人工湿地、城市林地及草地生态设计类型的修复区大面积推广应用,亦可在各生态设计类型的营建区依据场地具备的养护能力选择应用。
此外,在基于多样化场地生境条件和种间竞争关系进行植物选择和植物群落设计的基础上,可进一步通过整合目标物种、关键物种或珍稀濒危物种的生存繁衍需求构建协同共生的物种关系,从而更好地支持不同物种的长期生存与演替。
4.3 科普展示系统设计
保护、修复和营建更具生态效益和地域特色的植被景观是生态设计的主体思路。然而,为使公众能够充分理解与欣赏这种具备特色地域景观和生态内涵的种植方式,科普展示系统须成为植被景观构建的必要环节。本研究基于城市绿地生态设计类型、分区、生境及动植物群落等设计内容,提出生态信息综合导览、自然环境特征与生态环境保护展示、生态实践展示、生态保护警示 4 类科普展示类型。


其中,生态信息综合导览属于要突出展示的内容;自然环境特征与生态环境保护展示、生态实践展示需定制具有针对性的科普知识;生态保护警示需根据公共安全、动植物保护保育、水质保护要求进行设置。根据 4 类科普展示类型的特点,结合城市绿地基础功能及户外体验活动,总结了科普展示类型的知识内容及空间布局策略(表 3)。
5 结语
不同的城市绿地生态设计类型及分区可作为宏观尺度生境格局构建的基本单元,同时作为微观尺度城市生境多样性设计的基础,成为宏观和微观尺度生境营造的桥梁。植物群落多样性设计可以充分利用异质性、多样化的城市场地生境,塑造低成本、高效益的弹性可持续植物景观。多尺度、异质性城市生境及植被特征的建构可以使不同景观格局产生联系,形成功能上连续的生物多样性格局,从而成为城市绿色基础设施的重要组成部分,带来更高的生态系统服务功能和社会效益。
本研究梳理的城市河湖及人工湿地、城市林地及草地、道路及广场、城市特殊生境 4 种西北干旱半干旱区典型城市绿地生态设计类型及 18 种生态设计分区,以及相应的场地生境多样性优化设计、植物群落多样性设计和科普展示系统设计策略,旨在为该地区城市生物多样性保护及城市绿地生态建设提供理论支持和技术指导,以期提高西北干旱半干旱区城市人居环境质量,维护城市生态系统的可持续发展。









