基于认知地图方法的海口石山火山群国家地质公园空间意象研究
摘要:以海口石山火山群国家地质公园马鞍岭核心景区为研究对象,采用认知地图法、问卷调查法与IPA分析法对其空间意象进行分析与评价。结果表明,马鞍岭核心景区的旅客认知地图具有较高的等级结构,空间型认知地图占比较大,序列型认知地图存在明显的空间变形现象。旅客对景区的标志物的感知最强烈,对边界的感知较弱;对火山口核心空间认知最为清晰,对游客服务前导空间的认知最为模糊,且认为其空间布局较混乱。景区多数意象元素有较高的旅客满意度和比较强烈的旅客感知,寄生火山观景台需在提高游客关注度方面进行提升,仙人洞和火山神庙需重点改进。
空间意象是人类意识对于地理空间信息的主动和积极形象化反映结果[1]。“认知地图”(cognitivemap)一词最早由心理学家托尔曼(Tolman)于1948年提出,是指关于某一局部环境及空间的综合表象[2]。认知地图在城市意象[3~5]中的研究最为丰富和成熟,其次是古镇[6~7]和大学校园[8~9]。旅游地空间意象研究也引入了认知地图,但目前仍使用城市空间意象的研究思路与方法,尚未完全从中延伸形成较为独立成熟的研究架构。
目前对于旅游地空间意象所采用的研究方法主要分为以下两类:
1)以经典的认知地图为主要研究方法,辅以问卷调查、照片辨认等社会学调查方法;数据分析主要采用数频统计与比例分析。
2)基于网络媒体大数据,以马蜂窝游记网站、大众点评、新浪微博以及国外的Flickr等网站中的图片、游记评论、带有地理位置信息的网络图片等为数据源,运用空间句法、内容分析等方法进行分析。张珍珍等[10]曾证实问卷调查数据和网络文本数据具有相对一致性。
在采用认知地图和问卷调查相结合的空间意象研究中,调查问卷的题目设置主要围绕2个方面展开:一是统计受试者的性别、年龄、职业、学历、收入等个人及社会属性,以此来进行感知差异与个人及社会属性的关系研究[11];二是调查受试者的情感偏好,以此弥补认知地图在感知评价方面的局限[12~13]。根据认知地图得到的空间感知情况与问卷调查获得的意象评价,往往被作为2个相对独立的体系进行分析,空间感知情况和意象评价之间的对比关系未被充分挖掘。
由于旅游地点的广泛性和独特性,旅游地意象具有明显的目的地指向特征[14]。寺庙、山岳景区、古镇、纪念园、森林公园、古典园林等旅游地的空间意象研究较为多见。火山口地质公园是公众了解火山文化、接受科普教育、欣赏火山地貌景观的重要窗口,具有丰厚的旅游资源和独特的旅游价值。但目前对这一特殊地貌的旅游景点的空间意象研究鲜少。
因此,本文以海南省重要的旅游名片之一海口石山火山群国家地质公园马鞍岭核心景区为研究对象,除了采用认知地图法和问卷调查法,还结合IPA分析法,对其空间意象进行分析与评价,以期从游客感知视角为火山口地质公园的旅游规划提供数据支撑与针对性的参考建议。
1研究对象概况
海口石山火山群国家地质公园位于海南省海口市西南部,是雷琼世界地质公园的重要组成部分,也是我国唯一的热带海岛火山型地质公园。其内的马鞍岭景区是目前重点发展的旅游核心,建于1996年,面积6.03km2,包含一座主火山、一座副火山以及两座寄生火山,是珍贵的世界级地质遗迹资源,具有极高的观赏价值和科学价值。
2研究方法
2.1认知地图法
认知地图法可以将游客的空间意识直接、综合地表现出来,在空间意象研究中运用广泛。为了更加直接、准确地了解游客对海口石山火山群国家地质公园马鞍岭核心景区(以下简称“马鞍岭火山口景区”)的空间认知情况,本次调查选用自由描画法,即受试者在白纸上自由地尽可能多地描画出记忆中空间区域的情况。
考虑到认知地图的绘制对受试者的作图能力与文化程度有一定要求,因而此次试验的受试者为风景园林专业大三学生。具有专业背景的风景园林大三学生,绘图表达能力相对较强,认知地图更具高效性,对其进行调查具有可得性强、准确度高等优势;其次,风景园林专业大三学生具备更好的空间认知能力,在专业群体中尚且感知较差的意象元素往往更难被普通游客感知,专业群体能更加深刻地反映并诊断出景区空间建设存在的问题;此外,学生是火山口地质公园的重要游览群体,而火山口地质公园同时也是青少年重要的科普教育基地,因而,重点聚焦风景园林专业大学生的空间认知特征,具有特别的意义。
调查于2021年3月23日实施,天气多云。受试者为海南大学风景园林专业大三学生,在不知道有绘制认知地图的任务的情况下,在马鞍岭火山口景区以步行方式自行游览4h,游览结束后默画马鞍岭火山口景区平面图。最终得到有效手绘认知地图样本61份。
2.2问卷调查法
向上述受试者发放电子问卷,共收回有效问卷53份。调查问卷的内容包含以下2个方面:一是对单个景点的满意程度进行打分,以探究游客对空间意象的满意度评价;二是询问受试者是否有迷路的感觉,以进一步明确游客对空间意象的感知情况。
2.3IPA分析法
IPA分析法即“重要性-满意度”分析方法(important-PerformanceAnalysis)。通过IPA分析法将认知地图与问卷满意度调查2种方法的研究结果结合起来,通过四象限矩阵直观对比各空间要素的空间认知强弱与满意度高低,探究各类型空间要素的提升策略。
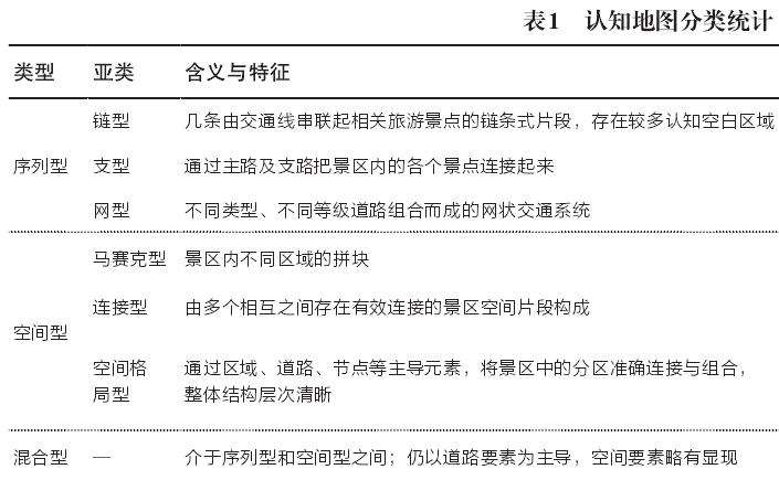
3认知地图分类及特征


本研究依据学者普遍认可并广泛使用的认知地图分类方法,将此次调查获得的61份手绘认知地图划分为序列型、空间型和混合型3大类(表1),其中空间型占比最大,其次是序列型,混合型占比最小,未出现单体型认知地图。序列型认知地图分为链型、支型和网型3个亚类,未出现段型,支型和网型占比较大。空间型认知地图分为马赛克型、连接型和空间格局型3个亚类,未出现散点型,连接型数量最多,空间格局型数量最少。
调查获得的手绘认知地图具有如下特征:
1)具有较高的等级结构。57.38%的受试者绘制出等级较高的认知地图(序列型认知地图中的支型和网型,空间型认知地图中的连接型和空间格局型),大多数受试者能够绘制出较多空间要素及景观设施。这表明马鞍岭火山口景区的空间环境具有较高的可意象性,能够给公众留下较为整体清晰的印象。


2)空间型认知地图在旅客对马鞍岭火山口景区的空间认知中具有较大优势。调查结果显示:以区域要素为主导的空间型认知地图占样本总数的50.82%,远大于序列型认知地图所占比例。马鞍岭火山口景区相对简单的线型轴对称空间结构,能够帮助旅客简化认知,使其从整体上把握景区空间意象。同时,此次调查的受试者为风景园林专业的本科生,他们具备更好的空间认知能力,这也是空间型认知地图占比较高的原因之一。
3)旅客所绘的以道路要素为主导的序列型认知地图存在明显的空间变形现象,具体表现为尺度失衡、方位颠倒、内容溢出等。受试者在绘制序列型认知地图时往往一边回忆着自己的游览路径,重点描绘感知强烈的意象元素,一笔带过感知较弱的意象元素,对于意象元素的相对大小、位置关系等空间布局缺乏整体把握。